你有夜行的习惯吗?嗯,那个习惯不太好,所以必须慢慢改掉。这篇文章讨论了一种简单的梦游警报电路,它可能会帮助你摆脱这个习惯。
: SS Kopparthy
电路的目的
这个电路是一个简单的想法,用来警告正在使用这个电路的人,当他们试图下床时,振动一个小的直流振动马达连接在人的腿上,这样人就可以因振动而被唤醒,然后回到床上。
过去的传感器发现那个人床下是一个压力传感器,它是由两个侧面6.5厘米的方形铜片和一个2.5厘米宽的海绵放置在铜片之间自制的。
这种装置作为一个可变电容,当施加在它上的压力变化时,电容变化,这被用来触发IC 555,并通过简单的电路振动振动电机。
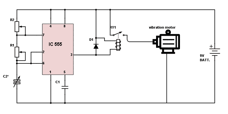
电路工作情况:
该梦游报警电路由IC 555构成,IC 555是该电路的核心。在这里,IC 555是一种不稳定的多谐振荡器.
使用的压力传感器作为一个可变电容器当施加压力时,它的电容会发生变化。无压力时,电容小于10pf。
施加压力时,铜包层电容之间的分离距离约为50pf。
这是因为平行平板电容器的电容与平板的分离距离成反比。现在,电容的变化使IC触发自身,IC 3脚的输出变高。这是连接到继电器它们的触点用来运行振动电机。

压力传感器制作:
2根长*宽6.5*6.5的铜线,涂上清漆并清洗干净,1根厚2.5cm的新海绵,2根普通绝缘软线,用少量胶水将海绵粘在铜线之间。
拿起铜片,把海绵放在铜片之间,只在铜片的侧面粘上海绵。记住不要粘在海绵或条的中心,因为它可能会干扰传感器,你可能得不到想要的输出。
胶水干了以后,焊接绝缘的软导线两个铜带。现在你已经完成了传感器的制作。只要按照电路图把电线接到电路上就行了。
使用安排:
把电路装入合适的塑料盒中。也将振动电机粘贴在塑料外壳内使用m-seal或任何此类。
将电路连接到一个9V电池,并将电池放入同样的塑料盒中。在外壳上开一个小洞,让传感器的导线从外壳中出来。
现在,把压力传感器然后把它粘在新凉鞋的鞋底上。此外,包含电路、振动电机和电池的塑料盒被安装到腿带上,而腿带被戴在脚踝上方。
绑带和凉鞋要在睡觉前穿,这样当你下床时,床会震动,你就会被唤醒。
可以使用如下图所示的腿带。

这可能会帮助你摆脱梦游的习惯。但这不是医学上的替代选择。好运!
零件清单:
R1 - 100k(可变电阻)
R2 - 4.7k(可变电阻)
C1 - 0.01µF
C2—压力传感器
D1 - 1 n4001
Ry1 - 9v继电器
振动电机-直流6v振动电机
你的评论太有价值了!但是请注意它们与上面的文章有关,而不是跑题!