o..m.转弯信号闪烁单元安装在汽车中有两个基本功能,即闪光灯和灯泡中断检测。
这些闪光器通常采用U2044B、U6432B等8针集成电路,这是专门为汽车闪光器制造的。
由Abu-Hafss设计和撰写
电路操作
这些闪光通常以1.4Hz左右的频率振荡。当灯坏了,振荡加倍。
闪光灯更快的咔嗒声和仪表盘指示灯更快的闪烁让司机注意到其中一个灯泡坏了。
这里,我们讨论一个类似地执行的闪光灯电路,但使用555 IC和两个比较器。
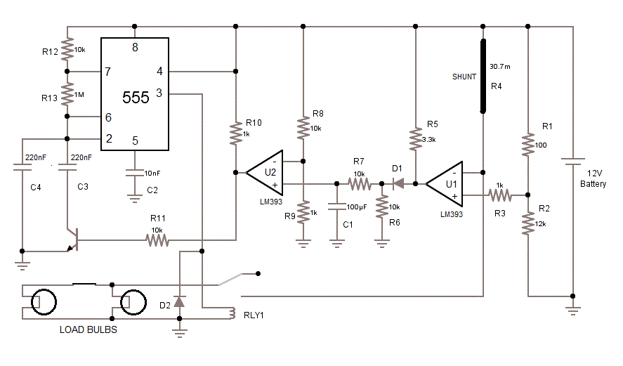
该电路由闪烁单元和停电检测模块两部分组成。闪光装置由555定时器组成,配置为一个稳定的多谐振荡器。
电阻R12/R13和电容C3/C4设置所需的频率。注意,C3通过一个NPN晶体管与C4并联,充当一个开关。
当晶体管底部存在正电压时,它导通并将C3连接到地。C3&C4并联使电容值加倍即220nf + 220nf = 440nf。该电容值与R12和R13一起导致频率约为1.4Hz。
在熄灯检测模块中,一个具有计算小电阻(30mΩ)的分流电阻(粗线)是检测熄灯的关键。
灯具的电压通过这个分流器馈入。因此,分流器被串联到并联的灯泡网络上。
比较器U1的反相输入(-input)也连接到分流器。非反相输入(+输入)连接到一个电位分压器,提供11.90V的参考电压。
正常的操作:
-Input = 11.89V - 12.0V之间的方波
+输入= 11.9V(参考电压)
比较器U1比较两个电压,输出是0-12V之间的方波。这个输出通过二极管D1整流,通过电容C1滤波。
现在,我们有一个三角波形,它被送入另一个比较器U2。
+输入= 7V - 8V之间的三角波-输入= 1V(参考电压)
比较器U2比较它们;输出是恒定的12V,它到达NPN晶体管的底部。
这个开关在NPN上,因此C3连接到地面。结果,555定时器在1.4Hz左右振荡。
555的输出连接到继电器RLY1,继电器12V直接从电池(通过分流)到灯。
用有缺陷的灯操作:
当灯泡有缺陷时,灯泡网络的电阻会增加,因此通过分流器的电压降会改变。在这个例子中,我们有:
-Input = SQ。波在11.95V - 12V之间
+输入= 11.90V(参考电压)
比较器U1比较它们,输出几乎为零伏。在二极管和滤波网络之后,我们最终在U2的+输入端有几个毫伏,与参考电压1V进行比较。
这导致U2的低输出,最终关闭NPN,因此C3与地面断开。
现在,555的时序网络仅具有C4来处理,因此振荡的频率加倍。这使得剩余的灯泡以一倍的速率闪烁。
线路图

你的评论太有价值了!但是请注意它们与上面的文章有关,而不是跑题!