在该帖子中,我们讨论通用的ESC电路或电子速度控制器电路,其可以普遍地应用于控制任何类型3相BLDC或甚至交流发电机电动机。
什么是ESC
ESC或电子速度控制器是一种电子电路,通常用于操作和控制无刷直流三相电机。
无刷直流电机代表无刷直流电动机,清楚地说明这种电动机是空隙的刷子,与依靠刷子的刷子的电机相反。
由于没有电刷,无刷直流电机能够以最高效率运行,因为没有电刷可以缓解摩擦和其他相关的低效率。
然而,无刷直流电机有一个主要缺点,这些不能像其他刷式电机一样通过单一电源运行,相反,无刷直流电机需要一个三相驱动器来运行它们。
尽管具有这种技术复杂性,但与其拉丝对手相比,BLDC电机非常优选,因为BLDC电机在功耗中非常有效,几乎没有磨损和撕裂问题。
这就是为什么无刷直流电动机今天被用于电动车风车,飞机,四直升机,以及大多数电机相关设备。
正如上面所讨论的,操作一个无刷直流电机看起来相当复杂,如果你试图寻找一个驱动器或一个电子速度控制器电路的无刷直流电机,你可能会遇到电路太复杂使用mcu,或使用很难找到的组件。
在这篇文章中,我们将学习如何做一个简单和有效的ESC电路,可以普遍应用于操作大多数无刷直流电机通过一些小的修改。
一旦你了解了电路的细节,你就可以用它来建造了电动车、四旋翼直升机、机器人、自动闸门、真空吸尘器以及任何具有最高效率的电机操作产品。
三相发电机电路
由于无刷直流电机需要一个3相信号,首先需要设计的是一个3相发电机电路。
下面的电路展示了如何使用少量操作部件来实现这一点。第一个用opamps.而第二个只使用了一个一些是。
简单三相发电机
三相信号输出需要与a集成三相mosfet驱动电路使电机运转。
因此,第二重要元素是3相交流发电机驱动电路,该驱动电路应该响应上述3相发生电路,用于操作连接的BLDC电机。
对于3相驱动器,您可以使用任何标准的3相驱动器IC,如A4915, 6EDL04I06NT,或我们的旧:
- IRS2330 (D)(2.5µ停歇时间)
- IRS2332 (D)(0.8µ停歇时间)
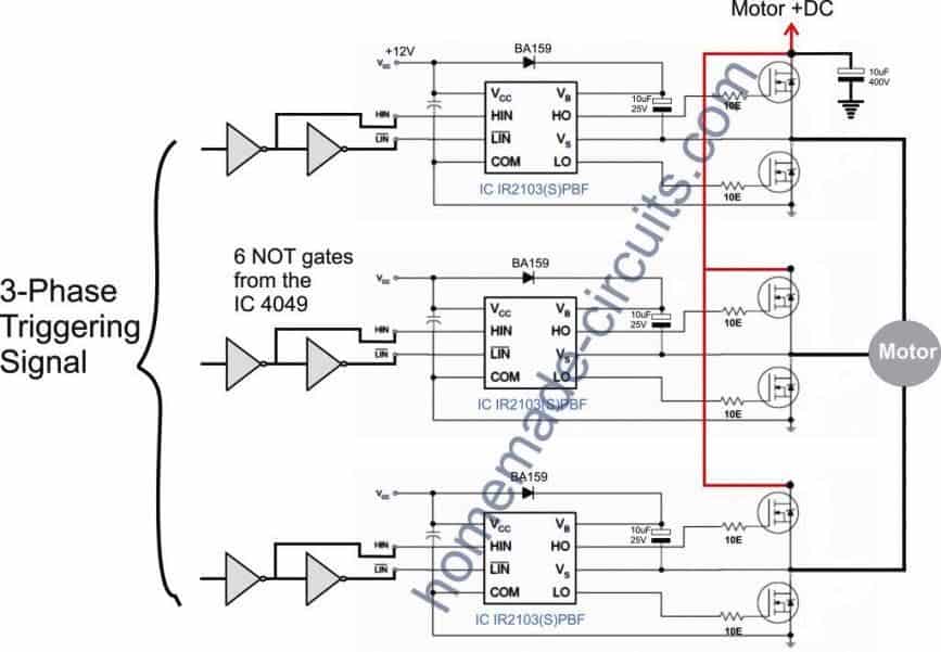
在我们的通用ESC电路中,我们将使用IRS2330,看看如何配置为预期的电子速度控制和实现大多数无刷直流电机。下图显示了整个电路的建议ESC设计。
ESC示意图
提出的ESC交流发电机驱动电路看起来相当简单,似乎不采用任何复杂阶段。
从三相发生器电路中获得的三相信号被应用到如图左上角所示的非门的输入端。
这3相信号被转换成所需的HIN和LIN输入的3相MOSFET驱动器IC IRS2330。
因此,集成电路IRS2330通过相关的驱动mosfet或igbt处理这些信号,以正确的相位和扭矩操作连接的无刷直流电机。
我们还可以看到一个基于IC 555的PWM级。此阶段配置有低侧mosfet或igbt,用于将其栅触发器切割成适当的部分。
这种门斩波迫使器件以由斩波PWM占空比决定的速率工作。更宽的占空比使电机旋转更快,更窄的占空比使电机按比例减速。
PWM率通过IC 555通过指示的PWM壶控制。
你好,你好吗?IR2130驱动程序,可以用在这个电路上吗?谢谢。
是的,可以在这里使用!
亲爱的先生,下午,
在印度的A4915, 6EDL04I06NT,A4915, IRS2330(D) IRS2332(D) -这些芯片是不可用的,我想为48v, 900w电机开发一种电动自行车无刷直流控制器。请在这方面帮助我。除了上述的集成电路,还有哪些集成电路可用。
谢谢
K.Rajan
亲爱的K.rajan,这些是专门的3阶段IC,而这些IC没有其他容易离散的替代品。您可以尝试使用以下文章中解释的概念,最后一个精确:
//m.addme-blog.com/3-phase-solar-submersible-pump-inverter/
这一概念可能是为使用无传感器3相板BLDC电机而定制的
晚安,我想做一个逆变器控制三相电机鼠笼式5 hp,伤口三相24 v,我试着与4017年和555年和一些二极管和N沟道mosfet三相桥,但正行加热的场效应管从弗莱,你会有什么建议一个简单但功能逆变器,我看到这个,但我迷失在如何从h01,h02,h03线馈送igbs,你能解释BCs激发其他igbt吗?不好意思,我的工作是用电动马达,我正在试着造一辆电动甲壳虫,但我可以自己做,我是个电子爱好者。不好意思,题目类型不对。
我认为你不能使用4017/555制作3相变频器。
ho1, ho2, ho3将分别到IC的ho1, ho2, ho3 pinout(以绿色显示)
好的,谢谢,您是否有任何电路,可能表明它可以轻松构建和高效的松鼠笼三相电机?我在这里看了几个电路,但我无法决定在我的案件中更适合哪一个。
在上面的文章中解释的电路可能是最简单的一个,因为它不依赖于一个微控制器,所以我看不到任何其他在线来源有一个比上面的一个更简单的想法。
这是没有速度控制的同一电路的另一个版本
//m.addme-blog.com/simple-3-phase-brushless-bldc-motor/
亲爱的,我从中国买了2个不同型号的全新无刷直流电机驱动模块,但它们都没有输出功率。
你知道原因是什么吗?
对不起,如果实际上没有看到电路,那就很难......
再看看这篇文章,注意到IRS233的提到,寻找#将带你到美国税法网站和USC联邦代码,就像法律书中关于配偶和其他我没有费心去调查的东西。也许部分#应该包括IRS2330中的0,这将带你到一个PDF数据表。
谢谢你的通知,我已经更正了!
这个评论是关于使用4049和无刷直流驱动器的电路。如果需要一种使电机可逆的方法,是否可以在逆变器的输出处安装一个开关,两相,并简单地开关这两相?对我来说,这似乎是一种方式,因为这是它将如何在交流3相电机上完成的。我可以稍后自己构造电路,我只是没有花时间在我的电路板上组装它,因为我还没有所有的组件。
我认为电机的换向可以简单地实现在IC的HIN LIN输入端换向3相输入序列…通过开关做可能会令人困惑?
嘿,我的朋友,这次我写信给你是关于无刷直流控制系统的,我想它可能是再次,我不记得了。无论如何,我们都知道,用电子产品做一件事有很多不确定的方法。以这个课题为例,它可以通过简单的电路来完成,比如几个晶体管和一大堆其他常见的元件,并将其放入原理图中进行基本控制,一直到极其复杂的IC和更多的元件,桥式驱动器和H桥,晶体管,场效应晶体管和IGBT。所以我今天偶然发现了一个非常有趣的MCU,从一个公司标签为PAC 5232。这个芯片是难以置信的,它有如此多的内置,我不知所措的时间。也许你可以看看,然后告诉我你的想法。这是一个最近发布的项目。我已经稍微调查了数据表,并寻找了关于它的更详细的信息,但什么都没有显示,就像基本的指导如何得到它和工作的发展,大多数block信息。所以很有可能这个芯片会远远超出我想要实验的范围,但是,天啊,如果有一个控制器,它的功能只有我想的一半,那该有多酷啊。所以,如果你看了它,并决定与我联系,给我发一封电子邮件,表达你的意见或者一些建议,或者直接说它太深奥了。 After all this thing works with an ARM Cortex and getting into the code to make that fly is for sure going to require some help from someone way above my ED level.
我快速查看了数据表,发现是一个广泛的集成模块,一些时间会有一些时间来调查,但是我找不到通过该芯片配置使用N沟道MOSFET的H-Bridge如何配置?
你好吗?我想这样做,电路,但我将使用mosfet而不是igbt。什么是标准,我如何计算知道哪个电阻可以使用在mosfet ?我将使用mosfet, irf3710, 100v断裂电压,漏极电流57 ap,谢谢。
我很好,谢谢....是的,你可以用mosfet替换显示的igbt,而不需要改变电路.....
Lins Roberto Pereira,因为Swagatam说,MOSFET将在没有任何变化的情况下工作。IGBT在我看来,如果由于逆电压尖峰或其他问题,没有失败的风险就会更有效。我只是认为他们只是更强大。
Bret Tschacher, COMO VAI?你可以在vocÊ的文章中说,你可以在procurando, algo mais simple,你可以在conhecimento,你可以在montar projeto prescisando,你可以在tudo É你可以和你的客户比较,你可以在potÊncia。
Obrigado Pelo Seu Trabalho,Em Nos Ajudar,Prociso Construir Este Esc,Pois AquiTudoéMuitoCaro。
Todos Os Seis Mosfet de Saya Para O Motor,SãoIguais?
我们的电阻器是什么?
OBRIGADO。
林没有问题。但请逐步构建。首先只建立IC和MOSFET阶段与3相信号输入。只有在确认三相工作后才进行IC 555控制。
只使用PCB或veroboard组装....面包板不起作用。
Ola科莫vai吗?请帮个忙,我们可以用IR2130集成电路吗?外部电路,有什么控制器,交流电机,电机改装?obrigado。
嗨,是的,您可以使用任何半桥IC,如IR2130并按以下方式配置:
//m.addme-blog.com/wp-content/uploads/2013/10/3phase-driver.jpg
对输入3相触发信号的PWM进行优化,实现输出控制
男人,几乎每天晚上后寻找这样一个电路,我发现这个网站有这么大,大,大电路,解决了我的问题…我将使用一个单片机产生脉冲的H1, H2, H3, L1、L2、L3和BCs的因此,PWM程序逆转和可以使用模拟输入来控制速度,从而节省了一些组件。非常感谢你分享这些知识。
很高兴你觉得这个概念有用,祝你一切顺利,谢谢你的反馈!
这是好吗?今天我买的集成电路驱动器A4915来了。但我惊讶的是,它的尺寸是很小的4毫米,我相信它只能用于工业板。你有这方面的消息吗?谢谢你!
现代的集成电路大多是SMD类型的,因此它们会很小,你可以要求他们使用更大的垂直引脚,看看这种格式是否可用。
Oi当当本吗?q IGBT POSSO USAR PARA UM MOTOR 1000 watt ?OBRIGADO。
请在谷歌上搜索“1000瓦IGBT datasheet”,您将得到许多选项。
先生,我要inveter空调压缩机驱动电路。先生,你能帮我吗?
Ishara,你是指可以处理空调的直流到交流逆变器吗?请详细说明,如空调功率、电压等,我会设法弄清楚的。
美国银行。可以用É代替第233段吗?NÃo encontro pelo谷歌。
你可以试试这个:FAN73893
所有的mosfet都是n沟道?请告诉我这件事。
是的,都是n通道
美国银行noite。我们在IRS233和IRS2330之间有联系吗?obrigado。
我认为你可以在任何网上商店买到它,甚至从亚马逊,或ebay…你可以谷歌“购买IRS233”
哦,谢谢它谢谢它是在之前的
在显示N1-N6 = IC u4049的电路中丢失了一个比特
你好吗?一切都好吗?请在方案中使用的CI名称是正确的(IC IRS233),因为我已经搜索谷歌,没有找到!我可以换一个吗?谢谢
嗨,是的,这是正确的,如果您使用的是其他变体,则必须正确匹配引脚。
嗨,最后一张照片中的IC是什么?
嗨,IC是IRS233
我不fınd这个地方为购买和proteus为sımulatıon。你能推荐其他的吗?
对不起,我没有其他选择,但你可以尝试谷歌“3相无刷直流驱动IC”
晚安,斯瓦格塔姆先生。
对于上述丰富的评论和他们的反应,我感到鼓舞,以建立电路提到的汽车交流发电机转换为无刷直流。
我保证会一旦开始测试,我将显示结果。
我会保持联系的。谢谢了。
这是我的荣幸,祝你一切都好!如果你有任何问题,请告诉我!
旋转电机的ESC(使用PWM信号),以及如何校准电机,并且对于所有BLDC电机,并且没有ESC,我可以使用PWM信号运行BLDC电机
如果可能的话,如何旋转电机?
BLDC将需要ESC,在没有这些设备的情况下无法操作:
https://www.homemade-circulay.com/?s=bldc.
美国银行noite。没有esquema ESC一个15v BC547 é ligada nas portas不做4049?
nos vcc posso ligar 12v?
Simvocêpode usar 12v,sem问题
Perdãopordar trabalho。Mas A Sapa 15V Do BC 547ÉLIGADA没有4049?Preciso Muito Montar Este Circuito。obrigado。
Sim, você pode usar todos os + 15V em commum para todos os estágios do circuito
我可以使用zhid图sir ..吗?它可以运行我的DC Burshless Motor
所有这些电路都是复杂的,建议专家,如果你有信心,那么你可以构建它!
好的先生,但是图3中使用了3个BC547晶体管,我可以使用它,因为它不是更复杂的......并确定它将正常工作。
这是一个三相发电机,你必须用最后一个电路。
我不使用它没有连接最后一种电路设计…它不能运行电机不使用一种电路图…我给这个原因因为直流burshless电动机三线来自线圈和他们与霍尔传感器晶体管但ia吹出,正是因为这个我想运行这个马达没有霍尔传感器晶体管,因为它先生,在我的市场没有。
不,没有最后一条线路就不能用。
bom迪亚。在这个电路中,我们可以控制交流电机,请问您能把电机变一下吗?Obrigado。
Bom迪亚。Sim você pode fazer是如此。扫描电镜能预防
你好,斯瓦塔姆先生。请澄清这一点;对于非门,是否只使用一个输入终端和相应的输出,非门是否需要上电(Vcc和Vss)?
致以最亲切的问候。
Mthokozisi,所有具有Vcc/Vss引脚的IC都需要通过外部电源供电,否则IC将不会响应。所以,是的,4049也将需要一个外部直流跨越这些相关的引脚
先生,再见。我想再次感谢您,我想我永远无法表达我对您所做的帮助全球电子爱好者的工作的感激之情。这条线路似乎就是我一直在找的东西。我想我的案子已经解决了。在我建立ESC后我会让你知道结果。再次感谢你。
最欢迎你姆托科齐西,祝你一切顺利!!
Gooday。再次感谢您的回复,您的工作简直是无价的。对于我的项目,我有一个无传感器电机(没有霍尔传感器),但我不能找到无传感器esc芯片//m.addme-blog.com/2017/08/high-current-sensorless-bldc-motor.html
我需要知道,如果电路为通用esc可以使用无传感器的电机,如果是,如何配置的非门输入,因为没有霍尔传感器的非门工作。我的这种电机只有三个定子绕组连接在三角电机上。
欢迎您的Mthokozisi,
通用ESC可用于驱动任何BLDC电机或任何3相电动机,无论其是否具有霍尔效应传感器。
该电路利用外部3相发生器用于通过NOT门向ESC发出信号,以通过3相120度移位信号操作电动机,这是驱动所有3相电动机的标准值,因此该电路不依赖于任何传感器,都能够独立地驱动任何3相电动机。
您可以简单地将电机的3根电线与igbt或mosfet的输出连接起来,以实现操作。
嗨,Swagatam,我正在尝试为250W无刷直流电机做一个控制器。它的配置应该是什么?你能通过电子邮件联系我吗?
Hi Rishee,在我看来,上面文章中的配置是最好的配置,因为它不依赖于任何特殊的ic。
您可以用任何其他变体替换全桥IC,并以相同的格式使用其他提到的阶段,并实现所需的结果。
您可以通过评论自由地讨论,因为这将帮助其他读者也了解您在该领域的经验。
谢谢你,Swagatam先生。我想知道用于桥的6 mosfet的价值以及二极管的价值。我需要为我正在进行的一个项目构建ESC。我已经转换了一个汽车交流发电机,通过一个ESC为RC爱好的混合无刷直流电机。不幸的是,电机没有足够的扭矩,因为我想它是。我想知道这个电路是否有足够的功率在负载下运行电机。
谢谢,等待你的回复。
感谢Mthokozisi, mosfet可以根据用户的选择,取决于输出负载的额定功率。您可以使用任何合适的,可能与额定的电机。为了提高效率,最好使用igbt而不是mosfet。
这个电路可以升级为任何电机,简单地通过升级相应的igbt。
我在今天的另一个帖子上也有同样的问题。将考虑交换两个霍尔输入,但似乎霍尔输入将跟踪电机的方向。可能只需要用这种方法让马达转动,然后切换到霍尔传感器
好吧,你可以试试……
谢谢你的回复。正向和反向呢?怎样才能做到这一点呢?
在IC中没有提供正向反向功能,但是我认为它可以通过反转三相信号输入的逻辑序列来实现。
谢谢你。我在看一个选择。
这是为无传感器电机设计的吗?
两种类型都可以使用
不确定我的最后一个问题是否被贴出来了。谢谢你的回答,我真的很感激。我还有另一个例子,如何将反向添加到这个例子中?