在本文中,我们试图研究如何使用外部自举电路来设计SG3525全桥逆变电路。这个想法是阿卜杜勒先生和这个网站的许多其他热心读者提出的。
为什么全桥逆变电路不容易
每当我们考虑一个全桥或H桥式逆变器电路时,我们都能够识别具有专业驾驶员IC的电路,这使我们不知道,这不是真的可以设计一个全桥逆变器使用普通组件?
虽然这可能看起来令人生畏,但对这个概念有点了解有助于我们意识到毕竟过程可能不是那种复杂的。
完整桥梁或H桥设计中的关键障碍是结合了4个N沟道MOSFET全桥拓扑,这反过来要求加入高侧MOSFET的引导机制。
是什么引导
所以什么是引导网络当开发全桥逆变电路时,这如何变得如此关键?
当相同的器件或4个n沟道mosfet在全桥网络中使用时,自举变得势在必行。
这是因为最初高侧mosfet源处的负载呈现高阻抗,导致mosfet源处的安装电压。该上升电势可能与高压侧mosfet的漏极电压一样高。
所以基本上,除非这个场效应晶体管的栅极/源极电位能够超过这个上升源极电位的最大值至少12V,否则场效应晶体管就不能有效导电。(如果你在理解上有困难,请通过评论告诉我。)
在我全面解释的我之前的帖子之一发射器跟随器晶体管如何工作,这可以完全适用于MOSFET源跟随电路。
在该配置中,我们了解到,晶体管的基极电压必须始终比晶体管的集电极侧的发射极电压高0.6V,以使晶体管能够穿过集电器到发射器。
如果我们将上述解释为场效应晶体管,我们发现源输出场效应晶体管的栅极电压必须至少为5V,或者理想情况下比连接在器件漏极侧的电源电压高10V。
如果你在全桥网络中检查高边mosfet,你会发现高边mosfet实际上被安排为源跟随器,因此需要一个栅极触发电压,需要在漏极电源电压上最小10V。
一旦完成了这一点,我们可以通过低侧MOSFET期望从高侧MOSFET开始最佳导通,以完成推挽频率的一个侧循环。
通常使用快速恢复二极管和高压电容器来实现。
使用电容器将高压侧mosfet的栅极电压提高到高于其漏极电源电压10V的这一关键参数称为自举,实现这一点的电路称为自举网络。
低侧MOSFET不需要简单地要求这种关键配置,因为低侧摩梭的源直接接地。因此,这些能够使用VCC电源电压本身和没有任何增强操作。
如何制作SG3525全桥逆变电路
现在,既然我们知道如何使用引导来实现一个完整的桥接网络,让我们试着理解如何应用它实现全桥SG3525逆变电路,这是迄今为止最流行和最抢手的集成电路,使逆变器。
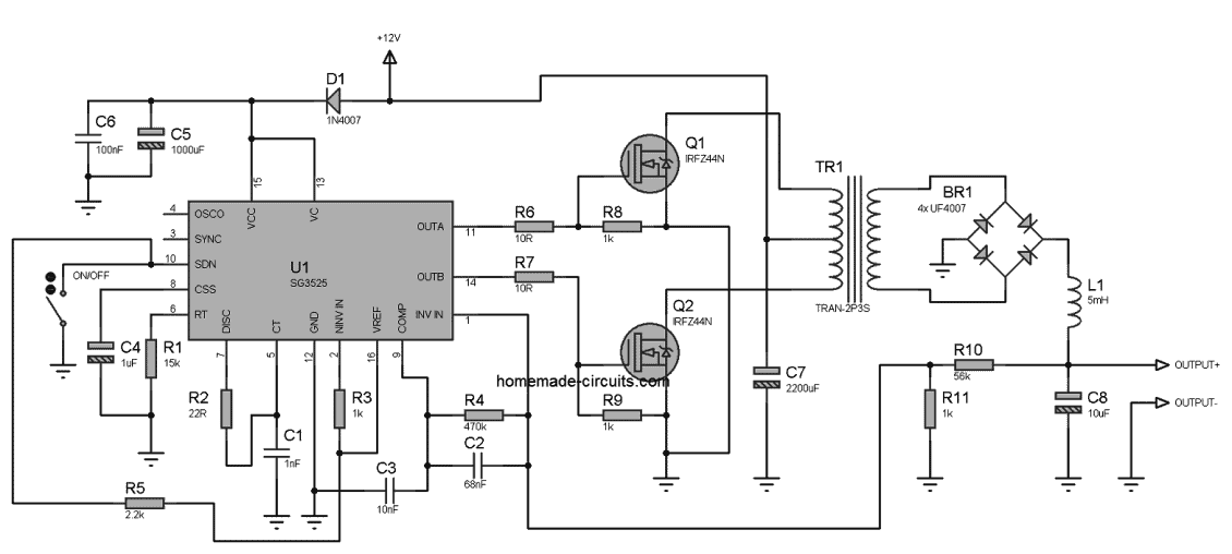
以下设计显示了标准模块,该模块可通过IC的输出引脚集成到任何普通SG3525逆变器,以实现高效的SG3525全桥或H桥逆变器电路。
线路图
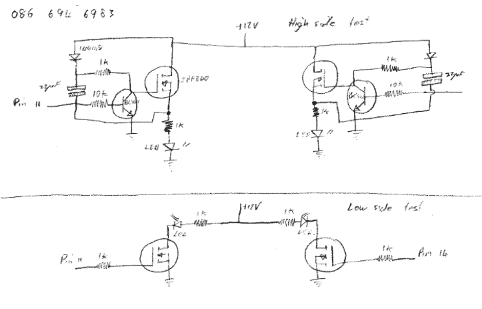
参考上面的图表,我们可以确定四个mosfet作为一个h桥或全桥网络,然而额外的BC547晶体管和相关的二极管电容看起来有点陌生。
要精确地,BC547阶段定位用于执行自动启动条件,并且可以通过以下说明的帮助来理解这一点:
我们知道,在任何h桥,mosfet配置成对角线传导,以实现预期的推拉传导通过变压器或连接的负载。
因此,让我们假设SG3525的引脚#14较低,这使得右上角和左下角的MOSFET能够传导。
这意味着在此情况下,IC的引脚#11处于高位,从而保持左侧BC547开关接通。在这种情况下,左侧BC547级会发生以下情况:
1)10UF电容通过1N4148二极管和与其负端子连接的低侧MOSFET充电。
2) 该电荷暂时存储在电容器内,可假定等于电源电压。
3)现在一旦穿过SG3525的逻辑与随后的振荡周期恢复,引脚11降低,立即关闭相关的BC547。
4)当BC547开关关闭时,1N4148阴极上的电源电压现在到达连接的mosfet的栅极,然而这个电压现在被电容内存储的电压加强,这也几乎等于电源水平。
5)这导致倍增效果,并使相关MOSFET的栅极处能够升高的2X电压。
6)这种情况立即硬触发mosfet进入传导,推动电压通过相应的相反低侧mosfet。
7) 在这种情况下,电容器被迫快速放电,并且mosfet只能传导该电容器存储的电荷能够维持的时间。
因此,它成为强制性的,以确保电容器的价值被选择,使电容器能够充分保持电荷的每一个ON/OFF周期的推拉振荡。
否则,场效应晶体管将过早地放弃导电,导致相对较低的均方根输出。
好了,上面的解释全面地解释了自举在全桥逆变器中的作用,以及如何实现这一关键特性来制作高效的SG3525全桥逆变电路。
现在,如果您已经了解了普通SG3525如何转变为成熟的H桥逆变器,您可能还想研究如何将其应用于其他普通选项,如IC 4047或基于IC 555的逆变器电路,……思考一下,让我们知道!
更新:如果您发现上述H桥设计太复杂而无法实施,您可能会尝试一个更容易替代
SG3525逆变电路可以配置有上述全桥网络
下图显示了一个使用SG3525集成电路的逆变器电路示例,你可以观察到输出mosfet级在图中缺失,只有输出开路引脚11和引脚14端子可以看到。
这些末端输出引脚向量只需通过上述所示部分的所示部分即可连接到完整的桥接网络,以便有效地将该简单的SG3525设计转换为完整的SG3525全桥逆变器电路或4N通道MOSFET H桥电路。
Robin先生的反馈意见(是这个博客的狂热读者之一,以及一个充满激情的电子爱好者):
嗨swagatum
好的,只是为了检查一切工作,我分离了两个高侧场效应和两个低侧场效应,并使用相同的电路:
(//m.addme-blog.com/2017/03/sg3525-full-bridge-inverter-circuit.html),
将盖子负极连接到MOSFET源,然后将该连接点连接到1K电阻器和每个高侧FET上的LED接地.pin 11脉冲一个高侧FET和销14另一个高侧FET。
当我打开两个FET上的SG3525时,两个FET都会瞬间亮起,然后正常振荡。我认为如果我将这种情况连接到trafo和低端FET上,可能会出现问题?
然后我测试了两个低端fet,将12v电源连接到每个低端fet的漏极(1k电阻器和led),并将源极连接到地。引脚11和14连接到每个低端fet栅极。
当我在低侧FET上切换SG3525时,直到我在PIN(11,14)和门之间放置1K电阻直到振荡。(不确定为什么会发生这种情况)。
电路图下面竖立。
我的回答:
谢谢罗宾,
感谢您的努力,但这似乎并不是检查IC的输出响应的最佳方式......
或者,您可以尝试一种简单的方法,将单个LED从IC的引脚11和引脚14连接到接地,每个LED都有自己的1K电阻。
这将使您能够快速了解IC输出响应……这可以通过保持全桥级与两个IC输出隔离或不隔离来实现。
此外,您可以尝试在IC输出引脚和各自的全桥输入之间串联一个3V齐纳器…这将确保通过mosfet的假触发被尽可能地避免…
希望这可以帮助
此致...
赃物
罗宾:
你能解释一下IC输出引脚和各自的全桥输入之间的{3V齐纳器是如何串联的吗?这将确保通过mosfet的假触发被尽可能地避免…
欢呼声罗宾
我:
当齐纳二极管串联时,它将在超过其指定的值后通过全电压,因此只要在超过3V标记时,3V齐纳二极管就不会进行,只要超过3V标记,就会允许整个级别应用于它的电压
因此,在我们的情况下,也因为可以假定从SG 3525的电压是在供应水平和高于3V,没有什么会被阻塞或限制,整个供应水平将能够达到全桥级。
让我知道它是如何使用的。
为低侧Mosfet添加一个“死时间”
你下面的图显示了一个死时间可以在低端mosfet,每当BC547晶体管开关导致上层mosfet打开,打开相关的低侧mosfet后轻微的延迟(几个女士),从而防止任何可能的拍摄。
你好,我修理带中心抽头变压器的逆变器,但现在大多数变压器一天都没有中心抽头,所以我想让你给我一个使用sg3524n的电路,关于如何驱动没有中心抽头的变压器
嗨,上面的文章已经解释过了。
当我把变压器插到灯上时,12v输入电池读数为6v, 24v输入电池读数为12v。
所以我的问题是,如果我把你给我的电路接通,它会充电吗?
您指的是哪个电路......?
从SG3525全桥逆变器图,我建立了它,它是正常的,但不能充电。
我该怎么做才能让它给电池充电?
此博客中解释了许多充电器电路,您可以使用其中任何一个来为电池充电
这个h桥拓扑能适应高压轨道(整流220v交流)的工作吗?
我可以看到引导挑战。也许你会对另一个版本有舒适吗?
它看起来难以在所提出的电路中实现高电压,您可能必须使用专用的全桥IC!
请注意,我用sg3525制作了这个全桥逆变器,这是我观察到的,如果我测试振荡器板,每个都工作正常,我有50hz,但当我将振荡器板连接到MOSFET(开关单元)时,频率会发生变化,并不断波动到不同的频率,如果我连接变压器对它来说,它会烧坏MOSFET,请问这可能是什么原因
请使用示波器测试频率、占空比等,数字万用表可能给出误导性结果。
事实上,我用我的微型示波器进行了测试,它给出了准确的50hz值,波形是正确的,但当我将变压器连接到它时,它会弯曲我的MOSFET,所以我不知道该相信示波器还是数字万用表
范围是正确的,DMM不是。尝试增加死区时间,尝试实施以下文章中提到的所有内容:
如何保护mosfet -基本原理解释
你好,Swagatam先生。
问候先生。
求你了,我有一个问题和我很接近。我制作了一个5.5KVA的逆变器,用于为一个2.5KVA的相扑(水泵)、一个0.7kw的深度冷冻柜、其他照明点、风扇和家里的电视供电。但问题是,每次整个设备同时通电时,输出滤波电容器就会爆炸,这也会烧毁逆变器中的整个MOSFET。我已经使用了104400V与225400V X额定电容器并联,以过滤输出,它会燃烧,我用2.2uf,275 MKP电容器更换了,它持续了大约5天,同样的问题再次发生。
请帮助救我免受这样的麻烦。我将用于5.5kVA逆变器的滤波电容的值是多少?或者完全拆下过滤器(即,与输出滤波器消除)是合适的吗?
你好,金斯利,
高质量的电容器不应该爆炸,特别是在正确的额定情况下。尝试使用630V金属化聚酯型电容器,并再次检查响应。
请我需要一个解释部分或部分和工作原理的链接。
示例驱动程序部分、缓冲区部分等
最后一天的例子如果逆变器正在工作但没有充电电池,请检查此部分。
谢谢
显然是炸弹。在公布之前,请先练习一下你的电路。只要看看IN4148,它的1k电阻连接到ir540的栅极,你就会明白ir540的漏极到源极是用直流持续闭合的。Dis将炸毁FET
Don’t worry nothing will blow up here, you merely looked at the diode/resistor but failed to notice that the input to the BC547 base are alternatively switching, which means vertical MOSFETs can never be ON at any instant, so the MOSFETs can never burn….Now I hope you have understood that the circuit is fine to use….
你好,先生
非常感谢你提供的h桥电路图。它比中心分头电路效率高得多。
我的问题是,你有一个更大的逆变器的电路图,我的意思是有更多的瓦输出。我曾经用同样的12v-0v - 6安培的变压器并联,但那只能帮助分担负载。
谢谢
彼得弗雷拉
谢谢彼得,
对于更大的变压器,您只需适当升级MOSFET和电池额定功率。
你好Swagatan,我很高兴你在这里为我们做的好工作,我的问题是,如果我使用微控制器而不是SG3525
其次,上述网络是否与IR2110类似。?
谢谢Wilson,任何触发器振荡器都可以用作输入源,它应该可以工作。您可以使用基于微控制器的振荡器、IC 4047、BJT astable或任何类似的设备。所有这些设备都应提供预期的结果,只需确保添加适当的死区时间
亲爱的Swagatam,
SG3525全桥逆变电路
我已经非常兴趣地研究了电路,因为我想要使用SG3525生产1KW设计。
多年来一直走出电子行业,我的记忆和知识正在延伸到极端!
我可以遵循一般的描述,然而,希望您能帮助理解电容器的放电路径是什么(参见第7项)
7)在这种情况下,电容器被迫快速放电,mosfet能够
仅在该电容器的储存电荷能够维持的时间内进行。
当我看到它时,FET具有高栅极阻抗,因此放电不能通过。门/源交界处,所以我有点困惑。
此外,10uF电容器和1k电阻器的时间常数约为7mS,这似乎太过了,因为系统的PWM频率为114kHz(根据数据表和所示组件),变压器频率为57kHz–当然电容器只需保持充电1/2个周期(略低于10 uS)。
作为侧面问题,我也希望从60伏电池组运行,以保持目前的合理,因为我将在一起的4 x浮动1kW单位一起运行,进给4kW栅极逆变器。60伏轨将导致栅极 - 源电压超过上部FET上的源电压,因此计划使用两回到后的15V齐扎器将门源夹在20V限制内。
我显然误解了带有引导电路的某个情况,并在致力于构建和冒险的组件之前欣赏一些帮助!
(对不起很长的文字)
彼得
亲爱的Peter,当BC547和低侧mosfet开关ON时,电容放电,在这种情况下,电容引线在路径中只有1k电阻短路。
10uF不是一个计算值,用户需要根据自己的喜好进行优化,但它适用于50 Hz的频率。SG3525电路仅供参考,需要调整其部件以获得50 Hz输出。
有关引导映射的更多信息,您可以通过以下文章:
//m.addme-blog.com/h-bridge-bootstrapping/
嗨,斯瓦加坦,
非常感谢您的快速反应和答案,澄清了事物 - 非常感谢。
彼得
不客气,彼得!
我有24V,220V漏洞型变压器(没有中心攻丝)。您的哪个电路可以使用上述变压器和SPWM来制造逆变器?
如果我在负载电压下输入330VDC,我是否可以输出AC而不使用负载侧的变压器?
对,那是正确的。
我给你看一下我的pcb原理图,你看一下好不好?
但是对于发送原理图ı需要您的电子邮件。
Gulay,验证PCB设计可能是耗时的,所以我可能很难为你这样做,因为缺乏时间......
斯瓦加坦,
我设计的全桥单相逆变器闭环,有公式和我分享吗?
我无法确定频率、负载R和负载L。请帮帮我?
谢谢你
对不起,我没有公式,不管我有什么细节,我已经在上面的文章中介绍了它。
HıSwathagam
SG3535是自动闭合回路,其中一只脚是反馈。我错了吗?
谢谢
您好,古莱,您可以参考以下文章中的第三个电路,并学习如何在电路中添加反馈回路
//m.addme-blog.com/sg3525-pure-sinewave-inverter-circuit/
嗨Swagatam,
我想得到方波单相全桥闭环逆变器。我使用哪个PWM发生器?
并与我分享原理图。
非常感谢。
通常,上述文章中已经给出了所需的电路。您可以将最后的原理图应用于全桥级,并将其与任何SG3525振荡器模块集成。但是,对于闭环,必须添加反馈电路,如下图所示:
//m.addme-blog.com/wp-content/uploads/2019/04/feedback-1024×460.png
嗨,这些是半桥(2晶体管)
全桥单相逆变器如何使用SG3525?
请回答我的问题。
如果你有一个示波器故障诊断容易,检查输出波形,如果销11和14针的同时即当一个人如果在其他同一时间前,没有延迟下一个那是问题
您好,先生,我来自阿根廷,我正在尝试为太阳能系统制作全桥逆变器。但是我用IGBT30J124代替,如果MOSFET和自举电容器是35v,我在这里找不到50v 10microF。
我用灯证明了这一点,效果很好,我用测试仪测试了,交流电压为30v,频率为49hz。但昨天我用变压器试了一下,两个IJBT烧坏了。你认为我需要保护IGBT吗?也许是平行的二极管?
嗨Luis,如果它只发生在变形金刚,那么它可能是由于后退emf尖峰。您必须在IGBT的集电极/发射极之间连接反向二极管,并在桥的正/负电源轨上连接100uf电容。
谢谢你的swagatam !!花时间回复我。这个电路对我的家人提供了很大的帮助,我们将温暖淋浴!!
欢迎你,路易斯,请继续努力!
Sir swagatam,do you mind updating the sg3525 full bridge system for me for a 24v dc supply,iam about to start the process of construction of the 6000w/24v inverter,I have already consolidated the requirements but I don’t want to messing any way. Please I will be
很高兴你能更新这个完整的桥
//m.addme-blog.com/sg3525-full-bridge-inverter-circuit/?unapproved=74295&moderation-散列=12568f8795f12b87d88e0b2268189fb5#注释-74295
//m.addme-blog.com/sg3525-full-bridge-inverter-circuit/?unapproved=74295&moderation-散列=12568f8795f12b87d88e0b2268189fb5#注释-74295
埃文斯说,上述设计使用分立元件,这意味着一个轻微的错误将炸毁MOSFET。因为你是一个新来者,你必须去专门的全桥集成电路…但无论如何,全桥设计都不推荐给新来者。
您必须首先从更小的设计开始,然后在您了解的时候逐步升级它们以获得更多电源输出。寻找Scalileized IC,如果您没有得到它们,那么使中心点击版本。
好的,先生,但我一直在制作方形波的中心点击,现在很长一段时间,所以想要升级,因此认为你可以有所帮助。
中心抽头的尺寸可能更大,但可以提供防故障的结果,全桥可能不会。
sg3525和sg3524有什么区别吗?
SG3525是SG3524的改进版本,但基本功能是相同的。
好的,先生,我可以使用您在之前的文章中提供的ic 4047电路并将spwm与opamp集成吗?会有任何修改吗?
是的,您可以尝试使用p频道和n个通道MOSFET,但我之前提到的充分预防措施
先生,我注意到在10uf的负极没有电压,当我把驱动器连接到mosfet上时,电压急剧下降,mosfet的加热速度也非常快,就像短路一样
下午好,先生,我遇到了一个严重的挑战,我建造了一个hbridge,我建造了一个boostrapimg驱动HBridg,而sg3524是用来驱动boostrap的,但是当我给它通电时,我的mosfet会被吹坏,或者有时电压会下降到无法从振荡器板输出的程度,但是如果我单独给振荡器板供电,它就可以正常工作。请问原因是什么
事实上,只有当同一垂直线上的MOSFET一起传导时,短路才会发生,这在这种配置中是不可能的。BC547绝不允许两个垂直MOSFET同时开启。确保IC工作正常,并设置了一些死区时间。
总是用12V的车灯头灯泡与场效应管的漏管脚串联进行测试
先生请我想问什么可能导致的输出se3524波动,因为我发现如果我把sd3524调节器将升温,但如果删除它的监管机构不会再加热我注意到集成电路的输出不稳定是什么原因导致
Faith,第二张图中L2, C16, C17, D3加进去了吗?尝试用220欧姆电阻替换L2,并检查响应
我只加了1000uf,25v,但这会导致开启和关闭时间同时发生吗,先生,这不是我第一次建造这个,第一次和第二次建造这个,它工作正常,但我不知道这个有什么问题,现在我花时间对其进行故障排除,但我无法纠正任何错误我现在检查引脚11和14的输出波形,我观察到接通和断开同时发生,这是不应该的,现在我将其与我拥有的旧板进行比较,我观察到在旧板中,接通和断开时间之间存在延迟,我不明白的是,为什么开关时间同时发生,我相信这是我烧坏mosfet的原因,先生,你知道为什么会发生吗
输出应该以推挽方式工作,当一个引脚是OFF时,另一个应该是ON,反之亦然。使用4047 IC代替,如果你发现它难以处理。
先生,我已经纠正了问题,现在工作正常非常感谢您的帮助我真的很好,
Faith,很高兴你能解决这个问题,继续加油!
嗨,Faith,我似乎也遇到了类似的问题,你能不能给我发一份关于如何解决这个问题的图表,我将非常感激
你好Swagatam,你能给我发给我4047你的建议使用吗?SG3525正在面临同样的问题。我想知道的是4047送给他的全桥没有任何修改吗?
Evans, SG3525是一个精密集成电路,永远不会产生错误的输出,除非连接错误,IC本身是错误的。是的,你可以连接4047输出与指定的全桥网络。
斯瓦加塔姆爵士,如果我使用4047振荡器来更新你提供的全桥网络的死区时间,结果会和我使用sg3525一样吗?还是应该加/减什么?先生,3v齐纳二极管的方向如何?阳极和阴极连接在哪里?
无需更改,因为两个IC的输出以类似的方式工作…
还有,为什么齐纳二极管串联到晶体管的基极或栅极是很重要的,为什么在3V的电压率下是特定的,先生,我需要更多的说明
谢谢你,愿主耶和华继续赐福给你,使你工作顺利
正如文章中所解释的,3V齐纳管将使MOSFET保持关闭状态,直到MOSFET的栅极出现高于3V或高达12V的真正触发器。这确保了通过两个通道的MOSFET开关被最小3V值隔离,并且它们不会由于微小的杂散泄漏而一起传导
Hi swagatam please can this circuit be modified by adding the PWM circuitry or SPWM circuitry and which side of the MOSFET is high/low also why it’s that when modifying a circuit the PWM or SPWM circuitry is always being connected to the low side of the MOSFET not the high side of the MOSFET thanks
嗨Emmanuel,是的,它可以在低端MOSFET上用SPWM控制。具有低侧面MOSFET的PWM集成仅在使用4 MOSFET和无中心抽头变压器的全桥拓扑上实现。
嗨,Tanx为你的帮助。现在,现在我已经取得了成功,但现在我有问题。对于12瓦逆变器,如果电池电压为12.5 volts,则变压器会产生噪音,直到电压降至约11.0volts,然后噪音会停止,变频器很好。
主席先生,我可以做些甚么作为补救方法,我已使用这项有条件现金资助计划达两年之久,成绩斐然。
谢谢Charles,你有使用任何反馈或其他定制吗?我建议在基本模式下测试逆变器,看看是否还存在问题。
万分感谢你的宝贵时间。如果使用中心抽头变压器,它的工作很好,但全桥逆变器更经济。我目前正在做一个新的设计,我将稍后更新你。谢谢。
当然,谢谢你的反馈!
谢谢Swagatam先生。
你是曼努埃尔的欢迎
亲爱的Swagatam先生,
疑问清除先生,谢谢你的直接回应。匹配晶体管MOSFET 200W逆变器?
您是Welcome Manuel,MOSFET可以是IRF540
亲爱的斯瓦加坦先生,
我是关于逆变电路的教程中的晚期。我即将通过你的指示制作一个,先生一般是哪种类型的变压器我们可以使用所有这些电路,我的意思是正常的230V交流电源到12-0-12步骤变压器,我们可以通过逆转秒来使用。侧到(12-0-12)作为输入?我的要求约为200W。
欢迎加入,曼努埃尔。是的,这是对的,你可以使用任何正常降压变压器作为升压逆变器变压器,只要把它的相反的方式。
升压或降压条件取决于哪一侧用作输入,哪一侧用作输出
他的sir u plz可以在arduino uno中生成一个代码,为igbt栅极驱动电路生成3个正脉冲和3个负脉冲…
嗨啊,我不好的arduino,所以编码可能很困难,但这可能是使用外部图腾磁极晶体管的实现
嗨swagatum
你好,罗宾!
希望你一切都好
只是出于兴趣
参考上述电路我在我的示波器上测试了一段时间后,发现由于信号的反转,因此有一些拍摄,所以我尝试了这两个电路,完美地工作。我还建立了一个类似的电路,专用高电平低侧驱动器(IR2110)仍然优于这些。(试图向您发送一些图像)
我计划尝试第二电路,你已经引入了死时间低侧mosfet,并检查结果
左右,以防我还可以发送电子邮件:Hitman2008 @ live.in
你好,先生,请回复我,先生,我没有太多的时间了,请帮助我做这个项目....
您好Apurva,我刚刚更改了我的网站URL,以便您之前的评论可能会被删除。对于那个很抱歉!
我已经回答了所有以前的问题。如果您有任何进一步的疑虑,请告诉我。
我做了一个全桥电路,我使用了一个转换器,它的一次电压为12v,二次电压为220v,输出电压为220v,但当我加载逆变器时,输出电压下降到170v,但逆变器可能需要ic反馈,你能帮我处理反馈电路吗?SG3525 ic电路的反馈电路
您可以将反馈添加到IC的PIN#1,如本图所示
https://www.homemade-circulay.com/wp-content/uploads/2018/10/feedback.png.
嗨,这个引导电路能工作在高频100khz吗?我需要它操作铁氧体磁芯变压器??
是的,这是可能的,只要确保铁氧体流量与频率和电压正确匹配
晶体管BC547会以100khz的高频响应吗??
应该是,BC547的额定频率是1MHz
非常感谢你的帮助,最后一个问题,我可以并联多少个mosfet ?让bc547能够驾驶它们?或者你能给我推荐功率更大的bc547晶体管吗?或者我可以用IGBT的
Rohan, mosfet和igbt在它们的栅极/基极运行时需要最小的电流,因此不需要特殊的bts, BC547可以很容易地使用
再次感谢你
不客气!!
嗨engr swagatam。PLS,我在其中连接IC 2535的PIN#10,以便关闭过载等。
嗨Yusuf,可以将引脚#10连接到以下Opamp电路的输出。
https://www.homemade-circuars.com/automatic-output-voltage-regulator/
完全消除晶体管级,并将opamp引脚6直接与SG3525引脚10连接。
确保串联使用3或4 1N4148二极管,以使opamp输出泄漏偏移电压被阻止。
抱歉,上述安排将防止过电压而不是过载,为了控制过载,您可能必须交换opamp的输入引脚编号,即必须交换引脚2和引脚3,并反转建议的输出二极管
你好,先生,
S1 S3
||
- TR -
||
S2 S4
高(S1)和低侧(S2)MOSFET是否有任何时间使用?由于来自1个来源(PIN11 SSG3525)
我想如果在他们切换的时候增加一些停顿时间会更好,以防止一边没有完全关闭,而另一边已经准备好了。
谢谢。
嗨,鲁迪,是的,死区时间可以通过调整引脚7上的电阻器来设置
https://www.homemade-circuars.com/understanding-sg3525-ic-pin-outs/
你好,先生,
对不起,先生,我想你弄错了。我知道pin7用于调整输出11和输出14之间的死区时间。但我的意思是在fet的低端和高端之间。因为它们是相反的,例如,如果引脚11是高的,那么低压侧也会是高的,但同时高压侧会变成低的。如果我们在某个高频下工作,当fet的高压侧没有完全关闭时,低压侧会变成高的吗?
我认为在他们之间有一些死者来保持安全。我知道低迷(在同一侧)不能打开,这将炸毁FET。
谢谢,
Hi Rudi,你的意思是说在死区时间,因为BC547 bts将关闭,高侧mosfet将打开,你想让所有的mosfet在死区时间关闭,对吗?很抱歉,对于这种特殊的设计,看起来很难。
为了满足这个条件,你可能必须尝试使用p和n沟道mosfet的全桥拓扑,如下文所示:
//m.addme-blog.com/arduino-full-bridge-h-bridge-sinewave-inverter-circuit/
你好先生,
是的,先生。在bc547关闭过程中,接地的高压侧栅极被切断,并通过盖(引导)使其接通。我的想法是,在这之前,最好让低的一面暂时消失,以保持事情顺利进行。
我在互联网上读过很多例子,有许多方法之一是引入一个rcd(电阻,帽,二极管)可以实现。但我不知道如何实现它到你的电路。
谢谢,
你好,鲁迪,
我已经在文章底部更新了所需的设计,请查看,如果您有任何疑问,请告诉我。
好的,谢谢,先生
你好先生,
我已经测试过你的电路。当Operatr在低弗雷克时表示50Hz时,波形看起来很大,正方形波。但如果我跑过一些khz速度,请说33khz我的波形非常扭曲。它看起来更像是香蕉的形状。
你能指出什么原因这个问题?我怎么能让这看起来像50Hz一样大?
谢谢
谢谢鲁迪,很高兴你能成功测试它。
当您使用高频时,归纳尖峰开始变得更加活跃,这些尖峰可以在连接电线,轨道,焊剂通量或任何其他可能的不需要的源之间创建谐波和扭曲时开始开发。
我建议你使用一个设计良好的PCB,使轨道尽可能短的mosfet和变压器。这里的变压器显然是铁氧体基础的变压器。
还在以下文章中建议的各种节点上使用抑制电容器
//m.addme-blog.com/mosfet-protection-basics-explained-is/
好的,谢谢你的建议。有空时我会再试一次。
当做
鲁迪
你好先生,谢谢你的令人敬畏的网站。对不起愚蠢的问题,但MOSFET之间的连接是否连接到变压器的12V侧以及10UF盖板或它们只是通过它们?
再次感谢!!
迪伦
谢谢迪伦,只有电容器的负侧重叠了一些其他线条......但它仅与各个MOSFET的源连接,而不是别的。
我看不到以外的其他重叠线
先生,我可以用9V或11V或15V变压器收取12V电池吗?我送了你最小和最大电压的最小电池?先生,我现在希望你理解
请让我明白
谢谢你
Mehedi,你重复了我已经回答的同一问题......
先生,我问过充电电压。12V-95A电池的最小和最大充电电压是多少?
u表示充电电流10a和充电时间12hr
但是
*总电池放大器/充电放大器=充电时间*
所以95/10=9.5小时,对吧?
Mehedi,我在早期的评论中提供了收费细节,您可以参考详细信息。您的充电期计算大致正确......
先生,我有一个12V 95放大器密封LED酸电池,
那么最小电压和最大充电电流是多少?为了更安全的充电,延长电池寿命,
Mehedi,它是所有12V电池的标准,14.3V满,11V低。充电电流约为10安培12小时
先生,谢谢你,我已经明白了
IRFZ44N(每个香奈儿上只有一个)总共2个。
只有2个IRFZ44N将放弃400Wattage!?我很惊讶,我没有击球关于MOSFET的想法,谢谢你先生,我有安托特问题,如果我用上述全桥电路400Watage输出,那么我应该使用哪个MOSFET?
Mehedi,由于mosfet被额定处理这么多瓦,所以他们将能够舒适地做它…请注意,这是根据我的分析。
您也可以将相同的MOSFET用于上述逆变器
先生,我还没有一个完美的决定。
这就是我问你的原因
i M使用650VA(390W)UPS变压器和100AH电池(12V)
我想要400Wattage输出
现在我的问题是: -
1.如果我使用你上面的全桥电路,那么每个香奈儿需要使用多少MOSFET ?和MOSFET ?
2.如果我使用中心带变压器,那么每个香奈儿需要使用多少MOSFET?哪个MOSFET?
Plz先生让我正确地了解这一点
Mehedi,我的意思是,如果你问了损耗因子,那么你也应该问一下MOSFET的VDS和Id因子,因为这些比功耗更重要。。
不管怎样,功耗是一个数值,它显示了在没有散热器的情况下,设备可能达到其最高核心温度的功率。因此,在94瓦特时,装置可能会散发出对装置有害的温度,因此必须对其进行充分的散热,以确保其能够维持55 x 49=2695瓦特的规定最大水平
我希望你现在明白了……
好的,说得好。电荷泵、自举、隔离驱动和其他高侧N沟道mosfet驱动技术。你能谈谈他们吗?我发现许多铁氧体逆变器的H桥几乎不使用tlp250,但几乎所有的铁芯变压器H桥都使用tlp250。为什么会这样?请解释一下。谢谢
TLP250只是一个增强的光电耦合器,可确保连接MOSFET的安全切换,因为MOSFET可以是高度敏感和不可预测的设备,尤其是当触发频率高时。
在较低频率下,漏洞在很大程度上降低,因此不需要这种切换所需的特殊布置。
然而,这些不能用于高边mosfet,因为自举需要直接应用到mosfet栅极,所以中间缓冲不能在这里工作。
好吧……通过你的博客,我每天都得到了更多的启发。我想实现一个H桥开关,不像上面的一个。只有我想使用一个微控制器为SPWM代。我可以使用什么样的驱动电路?主要用于高侧mosfet ?我已经成功地产生了高压直流直流转换器。我需要更多地了解其中的模式。我得到了一堆IR2110,但不幸的是,他们大多是劣质的,行为相当不可预测。我需要另一种驾驶模式。 Thanks.
不幸的是,没有比专用全桥驱动器IC更好的驱动器替代方案,因此您必须仅使用这些驱动器设备来测试和优化电路…确保在MOSFET的栅极/源极引线上添加1K电阻器,以获得更好的稳定性
我已经拆了几个高频逆变器,其中大多数没有使用任何特殊的驱动器,有些使用。其他人用图腾柱来切换低侧,用一种电荷泵来切换高侧。我没有完全理解电荷泵的全部原理。你的看法是什么?
谢谢。
电荷泵用于自举,如果没有特殊的驱动IC被使用,将被要求,你可以阅读这篇文章的重新分级自举:
//m.addme-blog.com/sg3525-full-bridge-inverter-circuit/
自举将高侧mosfet栅极电平提高到比其漏极电平高12V,以实现最佳导通。
先生,请把你的电子邮件发给我。我有几个问题想问你,但不想在这里做,因为它可能与主题不同。我听了你的教程,真的很有启发。
谢谢。
MHO,我希望我们的讨论在这里对所有访客可见,以便所有这些都可以通过这一切效益,因此在这里展示我们的讨论本身就会更好,在电子邮件中,讨论将保持隐藏,并将浪费。
我使用12V 100AH电池
爵士,你们在每个香奈儿上说一个人就足够了。这意味着我需要使用总共2个IRF44N。
但我的IRFZ44N(功耗94 W)
94 + 94 = 188 w
188W开关瓦数将是650VA(390W)变压器的400W ????
先生,我会困惑如何?
在你先前的答复中,你说:-
斯瓦格说
开关设备的额定值必须高于变压器额定值,如果trafo为500瓦,则MOSFET的额定值必须至少为600瓦
在这种情况下,现在变压器是390W,因此切换设备(MOSFET)必须至少为490W额定值,
我非常困惑!!!!!!!!!
你是对的,但是mosfet的漏极/源极额定值和mosfet的持续漏极电流额定值(分别显示为55V和49安培)如何呢……请让我知道你对此的看法??
谢谢你先生,因为你的宝贵回复。
先生,我正在设计一个满载400瓦的逆变器。
我用你们上面的SG3524集成电路的全桥电路,几乎所有的事情都做了,我从变压器出来。
但我正面临着一个问题,我无法选择正确的MOSFET进行实际的400瓦特。
所以我需要你的帮助选择正确的MOSFET。
我使用650VA UPS变压器和
100电池啊
现在说我这个逆变器需要什么MOSFET?和多少MOSFET总共?
我在我的宫殿中有可用的MOSFET: -
IRF44N
IRF540N
IRF840N
IRF3205.
IRF3710
请帮我使用正确的瓦特数
谢谢你先生
Mehedi,假设你的电池电压低于48V,你可以使用第一个IRF44Z,只要在每个通道上一个就足够了,有足够的散热器
你好赃物。谢谢你的建议。我尝试了你的电路使用sg3524 ic。
高压侧漏极电压为48v,我用tip41c替换了bc547。
我的自举电容是160v 10uF。我的mosfet是irfp260n。
1N4148连接到12v电源。当我上电时,电路工作,但高侧FET在空载几分钟后变热。我错了什么?
我应该把12v的电源换成48v的吗?
你好尼克,上层mosfet可能变热,如果门电压达到高于其额定门值时,你可以试着测量这个值通过保持计探头在10 uf电容器,和瞬间切换触发整个基地的相关TIP141晶体管…阅读不应高于60 v,如果它高于这个值,那么我们可能不得不考虑一个不同的配置,其中漏极电压可以单独施加,12V单独施加,但要确保这两个成为10uF电容的一部分。
你好,斯瓦格;谢谢你这么快回复我。如果我将1n4148改为1N4007,并将一个电阻器(比如22k)与引导帽并联,会怎么样?你怎么认为?我会试试看,然后告诉你结果。再次感谢
抱歉Nick,我无法在头脑中模拟配置,所以最好是实际检查一下,了解一下它的表现……祝你一切顺利
什么是上部滤镜的排水侧伏?(IRF540)
如何从IT数据表中读取任何MOSFET的排水侧伏?PLZ说我
在IRF540数据表中我们知道:-
类型指示器:IRF540
晶体管类型:MOSFET
控制通道类型:N -Channel
最大功耗(Pd):150 W
最大漏源极电压|Vds|: 100 V
最大栅源电压| Vgs |:20 V
最大栅极阈值电压| Vgs(th)| 4 V
最大漏极电流| Id |:30 A
我的问题在这里是什么排水侧伏?
这里的漏极侧电压,我的意思是说,你更喜欢施加的电压,通过上层mosfet的漏极。
好的,先生,我知道了,
我在上部MOSFET漏极侧使用12V(13.5)V,使等式12 + 20 = 32V / 10UF
或13.5 + 20 = 33.5 / 10UF
但是现在还没有
所以是10uf/50v,对吗,先生?
先生还有一个问题: -
在下部mosfet栅极中,我可以使用100R、33R或10R电阻吗?请说哪一个最好
你是对的,Mehedi,电容器额定电压应该是理想的两倍的供应水平适用于其端子,更高的额定将做,但低于这可能不可取。
对于较低的mosfet门,您可以使用低于100欧姆的任何值
先生,我可以用10uf/25V的电容吗?50V现在没有。
我可以使用10欧姆或33欧姆栅极电阻22Ohms吗?
梅赫迪,你用的漏侧电压是多少?电容器额定电压必须比上层场效应管的漏极侧电压高20V
好的,先生,我理解,但我有一个小误会,那就是
在UR高于300 + 300(w)驾驶瓦数
1.如果我使用500W变压器,那么从变压器上换出瓦特?(4 * 150)
2.如果我使用1000W变压器,那么从变压器中换出瓦特?(4 * 150)
这是我想知道的问题
请先生让我明确思考。
谢谢你
Mehedi,MOSFET就像开关,您可以将它们与继电器触点或我们用于操作电气设备的任何形式的开关进行比较……它们的设计仅用于承载变压器从电池中抽取的电流……因此mosfet只需要在变压器瓦数水平下进行额定,以便它们能够将电流安全地传输到变压器,而不需要变压器的输出完全取决于变压器瓦数和电池容量。
1)对于500W Trafo,输出将是500瓦,只要MOSFET被额定载有500瓦,电池也被额定电流供电,以便获得500瓦的电流......它对1000瓦也相同
爵士谢谢你的宝贵回复
我想知道关于切换瓦数:这意味着在上面的文章中,您使用IRF540(4,每个150W)
在这里我想知道4个IRF560(每个150w)
那么切换功率是多少呢?
1.150 + 150 = 300
2.150*4=600
先生,请告诉我在您的以上电路中开关功率是多少?
正如我已经提到的,mosfet的总功率处理能力,在你的情况下,一个通道是300瓦,另一个通道是300瓦。
输出功率将由变压器决定,而不是由MOSFET决定。
先生,我有几个问题
1.如果我使用4个IRFZ44N(每个100w)和一个500w变压器,那么输出功率是多少?
2.这里你描述了带有4个Mosfet的h桥电路,如果我想添加更多的Mosfet来增加瓦数,那么我如何添加更多的Mosfet呢?
3.在上面的电路中,你直接从引脚11 n 14驱动下拖mosfet,我可以为每个4 mosfet增加栅极电阻吗?如果我能,那么阻力是什么?
4.另一件事,如果我想添加安全二极管(IN14007),那么二极管连接什么?
先生,请让我明白
谢谢你……。
开关器件的额定功率必须高于变压器的额定功率,如果trafo为500瓦,那么mosfet的额定功率必须至少为600瓦。
您可以并行使用MOSFET,只需确保将电阻与每个MOSFET门另行。
是的,您可以为低侧MOSFET添加栅极电阻,还可以在栅极/源上添加1K电阻
对于二极管,阴极将朝向MOSFET的排水管...使用1N5408,而不是1N4007
1.如果我使用500W Trafo那么4 NOS 600W MOSFET(每600W)?请清楚
2.每个MOSFET门,电阻值是多少?(栅极电阻)?
3.低侧mosfet的栅极电阻值是多少?
4.u先生说“对于二极管,阴极将通向MOSFET的漏极”,bt阳极将走向何处?
先生,请帮帮我
1) 每个通道上MOSFET的总瓦数可为600瓦
2)每个mosfet的低栅极电阻可以是22欧姆1/4瓦特,高边mosfet将不需要任何栅极电阻。
4) 二极管必须跨每个MOSFET的漏极/源极连接
Thanx Swag,
还有一件事想问你,你是否曾在谐振电源上工作,我想设计一个恒定的电流模式电源,
plz建议使用igbt设计
问候
AIQBAL.
嗨,艾克巴尔,我还没有与谐振电源设计工作,无论我张贴的开关电源设计都是从其他网站参考…
嗨赃物,
我应用了这个电路,它很好地为我与irf3205 fet工作,我已经使用这个电路的高压电容充电应用,
我有一个问题:在启动时,FET会产生非常高的涌入电流,这有时会破坏我的FET,我不想因为功率损耗而使用限流电阻器,plz建议使用sg3525和irf3205的理想电路来限制涌入电流,
第二个问题是这个电路不能用igbt代替fet,你建议ixgx60n120的驱动电路是什么?
嗨,艾克巴尔,我很高兴它能为你工作。
如果您指的是关于IC的引脚详细信息的以下文章
https://www.homemade-circuars.com/understanding-sg3525-ic-pin-outs/
您会发现PIN#8通过在初始电源开关期间生成窄PWM来决定IC的慢速或OFT开始,因此您可以尝试将在此引脚上连接的电容值升至一些更高的值,以实现更高级别的软启动随后减少初始浪涌。
或者,你也可以尝试通过增加IC引脚7的电阻值来增加IC的死区时间参数
嗨赃物,
我计划用24V VDD做一个类似的项目。您是否有任何经验/建议如何配置自举电容(值加倍?)和高压侧电阻器以防止栅极过压?或者您会看到24V VDD的一般问题吗?
谢谢并致以最良好的祝愿,
沃森
嗨,沃森,
我对此一无所知,事实上,我自己也在努力理解计算,这就是为什么最好为驾驶员使用专用IC的原因,如下所述:
//m.addme-blog.com/simplest-full-bridge-inverter-circuit/
嗨赃物,
非常感谢。我甚至用IRC2453测试了两次24V项目,但都有不好的体验(电路在使用一段时间后变得不稳定)。振荡器频率很难设置在较低的范围内(铁芯变压器约为100 Hz),并且会永久性地改变。尽管我在全桥集成电路中使用了电压调节器芯片。可能是设计错误,但我现在正在寻找IRC2453之外的另一个选项。我会做进一步的测试,也许会报告我的发现。
最好的问候,
沃森
好吧,祝你一切顺利,华生,同时你也可以探索以下概念
https://www.homemade-circules.com/full-bridge-1-kva-inverter-circuit/
//m.addme-blog.com/h-bridge-inverter-circuit-using-4-n/
我尝试了这个电路,轨道供电为12vdc,输出为5.6到7vac。然后将导轨电压更改为315vdc,根本没有输出。有什么问题吗?我打算在母线电压为315vdc的逆变器上使用此全桥。
https://photos.app.goo.gl/pmouwuvafektossk2.
对不起,我无法排除故障…没有主意。
嘿,我想让你在另一条线路上帮我,但不知道怎么在评论上贴照片。请帮助。
嗨,您可以在线上传到任何免费图片托管网站,并在这里提供链接......我会检查出来。
你好先生!
我曾经建造了一个带有启动表带的电路并工作得很好,但我真的不知道盗版是多么的工作。
高侧的n场效应晶体管怎么可能不被高Vgs烧毁?例如,我有370vds上的漏电压和Vg必须是5v最低以上的电源电压,这意味着它必须是375 5v或更多,但fet最大Vgs是30v。
请你详细解释这一点。
非常感谢。
你好,撒切尔夫人,
自hi-side mosfet在门上的高电压源输出模式不是由mosfet,它被相当于无效流失高电压,只剩下5 v或10 v被认为是触发mosfet,这是由于所有的半导体设备的具体特点,其中,只有当满足设备所要求的最小指定正向电压降时,电压才能从一端传导到另一端,否则设备将保持无响应和锁定。
因此,在mosfet或bject中,只有当栅极电压或基极电压被拉到发射极电压上方的一个值可能等于fwd降电压时,才能实现全导。
在正常配置中,漏极电压被忽略,因为源极处于零电平的地电平,因此只有10V足够
需要满足MOSFET的公式是栅极电压=源电压+ 10V
由于负载附在源上,源必须先达到排放水平,然后通过负载到达地面。
因此,源必须首先达到漏极电压电平,说310V,但这只能发生在栅极电压达到310 + 10 = 320V值时才发生
这就是为什么我们需要在漏极电压水平上增加额外的10V来加强栅极
非常感谢你提供的信息,我想我现在知道这个概念了。
我很高兴有助于!
先生,我这里有东西。现在我想建造一些不同但几乎相似的东西,上一次我建造了一个h桥,12伏作为电源电压带,使用了10uf/50v的自举电容。这次h桥的电源电压为300V,我是否必须将cap的额定电压更改为400v?如果否,如何将电容充电至约300v,以满足高压侧所需的栅极电压。再次在驱动阶段,我可以使用任何规格接近BC547和BC557的晶体管,或者我需要完全相同的晶体管?
撒切尔,不需要300V等级,电容器可以是25V额定电容器,因为电容器只能存储在排水平上方需要升高的额外电荷。存储在电容器内的电压将与漏极电平串联倾倒,在高侧接通时间切换期间一秒钟的一部分,强制栅极电平通过电容器电荷值通过漏极电源电平提供的因子上升。
你好先生Swagatam……
你能设计使用hcpl3120光耦驱动MOSFET的全桥逆变器吗?
谢谢!!!
嗨,阿亚姆,你能说明一下,当mosfet可以直接从相关源驱动时,你为什么希望使用光电器件吗?
我想驱动逆变器的调制和频率。来自Arduino的PWM电源,并进入HCPL 3120,然后用310VDC驱动全桥MOSFET。它类似于使用标量方法(V/F方法)控制负载。谢谢
我不能正确理解你们试图执行的操作原理。用V/F来控制感应电机的速度是非常复杂的,所以我必须先完全了解你的Arduino是如何通过光耦来调节参数的,然后我才能设计它。如果可能,请提供更多的细节
我完成了双极PWM全桥与V/F控制方法使用MATLAB/Simulink。PWM信号I被部署到硬件(Arduino)。所以我想将PWM信号发送到HCPL3120并驱动MOSFET。我意识到HCPL3120可以减少我的组件,如果我使用IR2110驱动MOSFET。有什么建议吗,斯瓦塔姆先生?
我完成了双极PWM全桥与V/F控制方法使用MATLAB/Simulink。将PWM信号(4 PWM信号)I部署到硬件(Arduino)上。所以我想将PWM信号发送到HCPL3120并驱动MOSFET。我意识到HCPL3120可以减少我的组件,比我使用IR2110驱动MOSFET。
这里输出的PWM仿真为0.02秒(https://i.imgur.com/nq7jjyz.jpg.)。
这里具有LC滤波器的PWM,适用于0.02SEC(https://i.imgur.com/yxr77az.jpg.)。
如果我变量调制和频率,则输出波形(https://i.imgur.com/RMYRAzy.jpg的)
有什么建议吗,斯瓦塔姆先生?
好的,那么您想知道如何将光耦与全桥网络集成,以便正确实施全桥操作?正当
全桥的规格是什么,它应该使用4n通道mofet吗,因为使用4通道mofet将需要一个特殊的驱动IC。虽然我设计的电路没有使用驱动IC,但我没有实际测试它们。
请澄清上述情况
对我想知道除了使用分立电子元件外,如何实现光控制MOSFET。我打算使用四个(IXFH22N60P3–功率MOSFET,N沟道,22A,600V,0.39欧姆,10V,5V)来创建全桥网络。
也许你可以帮助我连接和使用其他无源组件来构建这个全桥网络,比如使用HCPL3120驱动MOSFET,选择合适的电容、电阻和二极管的值
我不建议使用分立元件,因为这不能保证精确的结果,我将尝试使用标准的全桥IC来设计它。
然而,我无法理解为什么你选择了高压光学器,也可以使用任何其他低压光学光电,因为我们据我所知,我们没有将Opto沿着MOSFET的总线连接。
这里的想法是只确保Arduino与全桥网络的完全隔离,以每一种可能的方式。
我在这里尝试过,您可以检查:
//m.addme-blog.com/wp-content/uploads/2017/12/bipolar-pwm.gif
此处VCC1=5V
vcc = 12v.
一边显示,你将不得不重复相同的布局,另一边的桥
谢谢你的建议。如果你愿意按照你说的全桥IC标准设计,我将等待。我之所以选择高电压光电,是因为我参考了另一个网站,声明HCPL3120是健壮的,房地产,简单的,而不是使用IR2110。如果你有其他的想法,与我的项目的要求相关,我将感激如果你能帮助我创建一个电路,工作良好的基础上,这个项目的需求。
谢谢
好的,我会尽快去做,让你知道......
谢谢先生。我非常感激。对于电阻器,我应该如何使用额定功率?1/4 W或大于那个?
您可以使用1/4瓦特电阻,因为此处不涉及高电流。
你好,先生。我可以知道你在这个电路中使用什么类型的二极管?
//m.addme-blog.com/wp-content/uploads/2017/12/bipolar-pwm.gif
D1可以是1N4148。其他MOSFET可以是1N5408。通常这些已经存在于MOSFET中......
很好
你好,
是否有可能使用手机的便携式电池组为笔记本电脑充电?我试图使用USB输出(5V/2.1A)作为电路的电源。然而,由于SG3525需要8V及以上电压,我想把这个5V提高到12V。我不需要它提供足够的容量为笔记本电脑充电,但我只需要它工作并能够充电。
到目前为止,我已经在180V下运行了一个SG3525 DC-DC转换器(推挽)。并没有关注变频器部分,因为我相信最近的笔记本电脑充电器是SMPS的,整顿应该是第一阶段,所以DC可能是可能的。我在180V下用伪负载测试了680欧姆的输出,并设法获得0.1A,因此我假设DC / DC转换器正常工作。负载被认为是笔记本电脑约70W。问题是输入侧。
问题是我的输入源无法提供足够的电流。如果我的输入电压为12V,因此对于70W的负载,我的输入电流将需要至少5.83A,这对于我的应用来说太大了。我最多只能使用Port电池组的USB输出来提供2.1A。是否有任何方法可以使用晶体管或源端的其他方法放大电流?I have heard of methods to keep the average current constant but able to have certain pulses of current to be much higher (e.g. 5A) and with certain pulses to be lower but still average it out to be the current the source supply (e.g. 2.1A in my case).
谢谢。
嗨,放大电流会导致电压下降,反之亦然,换句话说,输出功率永远不能超过输入功率。在你的情况下,输入瓦数我们12 × 2 = 24W,如果你用24除以180,它大约是0.13安培,这个数字不能增加而不降低180V水平。无论是脉冲形式还是连续形式,o/p IxV总是小于i/p VxI。为了获得70瓦的输出,你需要一个高于70瓦的输入
多少瓦,是正弦波?
不,它不是正弦波。
很好的工作,设计很好。保持这样一个美好的理想。来自尼日利亚的Aondofa Injoh。
谢谢你,奥多法,我很高兴它为你工作!继续努力!
你好Swag.My问题很简单。该H-Bridge电路可以直接用24V电池系统驱动,其次。变压器可用于对实用模式对电池充电。然后,为什么MOSFET没有像其他电路S一样具有栅极电阻。谢谢一切。
Hello Karlas,是的,您可以使用24V用于上面显示的H-Bridge配置。
变压器只能在逆变模式下使用,除非有特殊的转换电路,否则不能用于给电池充电。
上面的mosfet不需要栅极电阻,因为BJT的1K本身就构成了mosfet的栅极电阻,下面的mosfet可以添加一个低值的栅极电阻....虽然这并不太重要。
你好swag,这个电路可以用24伏直流电直接驱动吗?第二,同样的变压器可以用来充电电池而不损坏mosfet吗?第三,为什么mosfet没有10欧姆或其他的栅极电阻,谢谢。karlas是我的名字,也是这个博客的粉丝。
嗨洼地
谢谢你在纯正弦波逆变器的帖子里回复我。
我想知道在这个全桥电路上面,如果我有一个290v直流电源电压从一个高频源,如果10uf 50v电容必须改变到一个更高的电压,如果irf540必须改变,以及处理更高的电压。我想把这个高压直流电调到220vac, 50Hz
把罗宾
嗨Robin,据我所知,MOSFET漏极需要与290V DC连接,而二极管阳极单独连接到12V电源......是MOSFET需要用400V型替换为IRF804等。
嗨swagatum
好的,在第一次尝试时,我烧坏了一个IRF840,所以我只是确保SG2535上引脚5和7之间的电阻会导致延迟,它会引起延迟。另外,在每个mosfet的栅极和源极之间放置一个1k电阻是不是一个好主意,以确保它在打开时不会意外打开,还是会影响电路的功能
嗨罗宾,是的,增加略有延迟或死区时间会有助于控制MOSFET燃烧..
如果MOSFET相对远离IC或触发源,您可以在栅极和源极之间添加一个电阻器…
不,它不会影响上述电路…请注意,BC547发射器仅连接到地,而不连接到mosfet源
好的,谢谢,我明白,我会再试一试,让你知道进展如何
罗宾
当然…谢谢!!
嗨swagatum
我一直在与上面的H桥电路搏斗,它在我第一次做它的时候就工作了,我减慢了赫兹,这样我就可以看到它在我加载的那一刻振荡(砰)。
好的,我现在已经淘汰了它,首先得到了两个高侧IRF840的闪烁,(源,1K,LED,地面),引脚11到一个IRF门和引脚14到另一个,但一旦我切换SG3525两个LED的同时发生在此后正常振荡,这不会是一个灾难性的存在?。在帽似乎已经通过负载充电的方式,因为我在门上获得18V。
然后我得到了低侧IRF的闪烁(+12v,1k,led,漏极,源极,接地)引脚11到1k电阻然后到栅极,引脚14和其他IRF相同,但如果没有1k到栅极,它们不会振荡?
哦!我用博主(有趣)看到你的评论
关于罗宾
谢谢你的更新罗宾,
对不起,我不能得到这个:(源,1k,led,地面)
LED可以与BC547基极串联,并跨低侧mosfet的门/源,任何其他位置都可能产生功能问题或误导性指示。
如果可以通过图像正确适用于您,请告知我们,如果辩护正如所提出的那样
祝你一切顺利..
嗨先生,我欣赏你正在做的伟大姿态,愿主成为你的力量。先生,我的问题是:可以并行每一个MOSFET,总共给出8个而不是4?还有建议用24V提供高端的漏油,但达到12V吗?这就是说,使用像7812,从24V源获得12V。感谢希望到你很快。
感谢上帝,是的,您可以并联任意多个MOSFET,以达到所需的功率水平。
可以根据MOSFET VDS额定值提供任何直流电压,但门不得超过15 V.所以您的假设是正确的。
先生,请问这是全桥电路工作和测试。100%工作??
Abduleng,我在对网做了一些激烈的研究后提出了这个概念,现在它是读者决定它是否会起作用
秘书在哪里
您可以使用任何标准IC SG3525电路,只需将其mosfet级替换为上图所示的全桥mosfet级……例如,您可以尝试此处所示的电路,并将其输出与上述全桥电路相结合:
https://4.bp.blogspot.com/-5MczDv9jutw/V8gay8cFAkI/AAAAAAAAOlQ/YuRggQiaD2cj3y78UFFObZx358Y8GOUSQCLcB/s1600/sg3525.png
你好,先生,
我正在研究使用IGBT的全桥逆变电路,其中直流电压在输入端不是恒定的,我想知道必须设计以避免任何损坏的保护电路。
Hello Prathamesh,哪些睾是使用的?它是使用基于IRS的全桥驱动程序吗?请提供原理图详细信息......如果它是一个基于IRS的驱动程序,那么哟可以使用它的SD(关闭对保护功能的引脚......对于其他信息,您可以研究以下文章:
//m.addme-blog.com/2013/09/mosfet-protection-basics-explained-is.html
谢谢主席先生,链接非常有用。还需要有一些帮助过电压和过电流保护电路。您能否告诉我必须用于保护变频器免受突然波动的设备,其中逆变器输出为1.4kW,标称输入电压为200V和最大输入电压250V?
我很感激你能给我的任何信息。
Prathamesh,由于逆变器是使用电池运行的,因此不可能有任何波动,但过载(过流)可能会导致问题,为此,您可以使用全桥IC的关闭引脚来保护系统。
先生,我认为你的高侧门和低侧门的位置或连接错误。我说的对吗?
不,我已经在上面的评论中解释了原因…。
谢谢你,先生。我现在明白了在你的图表中引导实现的想法。我已经做了你之前的1kw全桥逆变器,功能齐全。我现在在家里用它来驱动我的电器。
我将测试这个新的逆变器图,我会让您知道,先生。
先生,非常感谢您作为一个业余爱好者对我们的帮助。
你是最受欢迎的西尔弗曼,祝你一切顺利!
你好先生. .好消息!我终于完成了你的设计,它完全工作了。mosfet的输出是13.5伏,使用12vdc/100ah电池。变压器的输出电压为240vac。我的问题是为什么13.5伏输出,但我的供应是12vdc ?
我正在使用IRF3205,我的变压器构建是220V-12V,60Hz。
太棒了,西尔弗曼,我很感激。
你到底在哪里找到13.5V的?
通过mosfet的漏极/源极端子检查它,你会发现它大约为6V,,,,这是12V电源开/关周期的平均值
谢谢先生的回复。我的糟糕..我忘记了我的基本电压检查。我将我的测试探头放在12V变压器绕组的连接器上,我在13.5℃下得到了交流读数。
它现在在木箱里完成了部分。我还做了一个转换电路,我把它融入到你的设计中。
我按照指示再次检查漏极/源极,漏极/源极电压为6.75V。我仔细检查了图纸,它的方位正确。所有部件均焊接在PCB上。
Silverman,请帮助我添加您所在的图表,包括您所做的任何更改,以便我可以对我的项目实施它,我真的很欣赏。
这很棒,谢谢你发布这个有价值的信息!
您好,先生,在这篇文章中,ic的脉冲没有像您的其他全桥配置那样以对角线形式配置,这是现场配置还是该序列的正确配置?
你好,Ugoeze,这是因为BC547晶体管的存在,它为上mosfet反转信号,确保唯一的对角线mosfet在密切期间的任何瞬间被触发。
你好Swagatan,请可以使用IC SG3524用于这种设计吗?我在我的位置找不到SG3525。
谢谢
嗨路易斯,是的,它可以用
请问SIR,我可以获得更加修改的H桥接电路。具有AC输入充电
将尝试得到,如果可能....