在前一篇文章中,我们了解了一个典型的蓝牙耳机的内部电路,在这篇文章中,我们将看到蓝牙耳机单元是如何被修改或“破解”的,以使其能够用于其他个性化应用。
在前一篇文章中我们学习了如何打开蓝牙耳机还研究了内部的各种成分。
识别扬声器和MIC
虽然耳机内部的大多数阶段似乎都太复杂,但是仍然是传统的两个元素是:扬声器和麦克风,那些是我们有兴趣实施建议的黑客手术的东西,因为这些两个端口基本上成为设备的输入和输出端子。
准确地说,扬声器输出更有用,可以假设它以推挽格式产生模拟音频频率。这种模拟信号可以很容易地转换成逻辑信号,以操作切换装置,例如继电器。
在以下几张图片中,我们可以看到扬声器线,可以简单地切割和条纹的末端,以访问处理的模拟频率所需的修改。
与桥式整流网络集成
一旦完成上述操作,就可以将导线与桥接网络进行集成,随后是一个光耦合器级,如下图所示:
桥接网络将蓝牙扬声器输出的差分输出响应转换为全波直流,通过100uF电容进一步过滤,在光输入端产生干净的直流。
直流电被转换成一个逻辑内容通过光电晶体管的集电极/地。这个输出可以配置任何标准触发器电路来切换任何期望的负载。
上述切换可以通过手机或任何类似兼容设备的数据激活蓝牙耳机来启动。每一次说话者做出反应,信息就会转换成上面讨论的在连接的继电器上的切换效果。
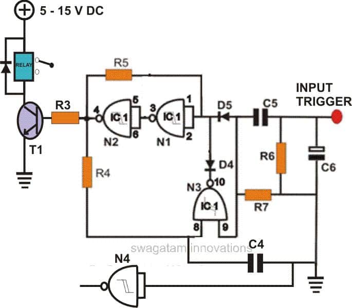
触发器双稳态电路
如下图所示,可以将一种触发器电路与上述光电输出集成,以获得所需的继电器操作。
零件清单
R3 = 10 k,
R4, r5 = 2,
R6, r7 = 39k,
R4, r5 = 0.22,圆盘,
C6 = 100µ25 F / v,
D4, d5 = 1n4148,
公元前547年,
IC = 4093,
上面的方法解释了一种简单的方法来破解蓝牙耳机来远程操作特定的设备,在下一篇文章(尚未发表)中,我们将学习如何破解蓝牙耳机作为无线家庭影院系统。
先生,太好了,等下一个
谢谢月光族!我很快就会把它寄出去。
哇!非常棒的产品
欢迎您的光临
等待下一篇文章
谢谢你的提醒,我会尽快发布的…
先生,我在等你的下一个职位。什么时候会来呢?我渴望建造它
阿里夫,其实不难,你只需要买一个便宜的家庭影院系统,把蓝牙耳机的扬声器线连接到家庭影院的耳机插孔....它将开始像一个蓝牙控制的家庭影院系统....任何音乐都可以通过蓝牙无线播放
哇,,,,,,谢谢你的吹牛.............就像其他人一样,我真的在等待和工作的下一个。
谢谢斯瓦卡塔姆,我在等待和工作下一个,
嗨Swagatam,请帮助我有一个电路设计如何连接ICL7107与2位7段显示。谢谢
谢谢Vincent,但是我很抱歉这么说,我不知道如何配置提到的a /D IC的2位显示。
给我灵感的好向导。光耦合器可以被光纤链路所取代,用于刚刚超出BT范围和/或视线之外的受控设备。第四栅极可以代替N2的引脚4,并在BT端运行可见的状态指示灯LED。你看,我有一台老式的安卓平板电脑,我想用它来控制几个远程锁,它可以同时处理5个BT连接。
你知不知道有哪些黑客行为会抛弃BT功能,只将耳机的其余部分作为独立的可充电微电源,用于其他与BT无关的项目?
非常感谢! !
抱歉,如果没有BT功能,这个装置就没有其他用途了,你能解释一下,丢弃BT后,你是如何想象这个装置达到上述目的的?
我的意思是,利用普通BT耳机中的电池和相关充电电路来为不需要通过BT通信的小型设备供电。
电影(不太好)上映时,我的一个朋友买了一个昂贵的绿灯侠(Green Lantern)充电环“玩具”,他问我想办法把电池换成可充电的东西。我发现戒指里面有空间放我打开的BT耳机里的LiPo电池,戒指外面也有空间藏一个USB充电接口。不幸的是,电路板也太大了一点,不能装下,但我不知道哪些部分可以切断,而不破坏充电电路。幸运的是,我找到了一个很小的可充电电池,但它仍然需要拆卸来充电——我想在每次电池需要充电时都不用拆卸和重新组装。
从那以后,我想到了其他几种可能有用的方法,但BT设备的芯片很难在谷歌上找到数据——谷歌是非常没用的。我希望你知道有一个网站可以在一个地方收集这类信息。
好的,明白了,在这种情况下,你可能会尝试以下文章中的第二回路:
//m.addme-blog.com/2013/12/usb-automatic-li-ion-battery-charger.html
你可以尝试SMD零件使单位真正紧凑。
以上电路由我....设计但是我不知道BT模块中使用的芯片
先生,请问我能不能用蓝牙手柄来替换无电门铃灯控制系统?
是的,你可以用它…
先生,你能给我一些流程代码v5的例子吗
太好了,斯瓦塔姆先生。
下一篇文章,我希望你能破解安装在每个头盔上的摩托车手的蓝牙通讯
谢谢Ansar,我会尽快更新。我想它是用来打左右转信号和刹车灯的吧?