在这篇文章中,我们讨论了一个增强型变压器供电电路的设计,它包括一个稳定和调节良好的直流级和一个继电器驱动级,它通过一个外部脉冲运行。这个想法是雷扎提出的。
技术规格
Reza:亲爱的先生,我有一个电路的问题,关于将交流110v电源转换为220v或250v交流。但我不能这样做。
你是博客网站,你的电路让我抓狂,你真的是一个电子人。我的兴趣是越来越多的访问您的网站。这激发了我想在你的帮助下解决我的问题。
所以,我需要给你发一些我想从交流110v到220v再到250v交流干线的电路的图片。
先生,我在等你的回复。简单地我应该改变105-250v电容和两个电阻是100kΩ和100Ω或更多的东西。
但是我不清楚220v到250v的真正的是什么。告诉你,我也更换了200w的卤素灯泡。
我使用了两个方形的LED(每个灯泡头)和额外的5伏移动充电器适配器电源我的LED,并与RL1连接。
我的回答是:
你能具体说明你想要构建什么吗?
雷扎:我什么都没做。想把我的110伏运动传感器换成220v交流电,就这样
但我对程序不太确定。这就是为什么我需要你的帮助,先生,它是无变压器的功率电路板。
电路操作:
在我们修改220V应用的设计之前,让我们先通过下面的讨论了解一下这个升级后的继电器转换触发电路的无变压器电源的功能
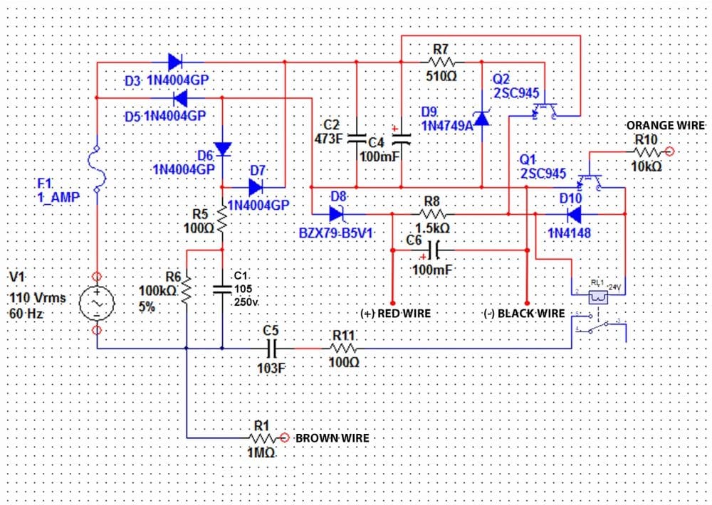
参考下图,各部分可分为以下操作:
C1 =将市电电流降至可容忍电路极限的高压电容器。
D3、D5、D6、D7为基本桥式整流阶段。
C2, C4用于过滤直流分量的尖峰和波纹。
Q2形成了发射极跟随器,其基极被齐纳二极管D9和R7固定在24V。
作为一个发射极跟随器,发射极的电压也将等于基极电压,即24V,电流等于基极和集电极的总和。
这个+24V的发射器输出通过Q1应用到24V继电器。当Q1通过外部正极源R10(橙色导线)触发时,继电器激活。
R8和D8连接Q2的发射器形成一个额外的5V稳定输出,可能是为了某些特定的目的,通过所示的红色线。
R5用于包括限制开关ON电涌,而R6用于C1放电,当系统从市电拔插时。
修改220V运行电路
应Reza先生的要求,需要对电路进行修改,使其在220V电源下也能安全工作,但仔细观察发现,除了C1电压外,一切都很正常,适合110 - 300伏特的电压。
所以,C1应该改成105/400V,可能R7应该稍微调整一下,或者它的瓦数增加到一些更高的水平,R6提高到1M,其余的一切看起来完美和井然有序。
线路图
嗨swagatam
我为24v继电器构造了ckt,但它只工作了几分钟
原因是什么。大多数CKTS只工作几分钟
我用的是1n4007二极管
请帮我
Shrikant你好,在没有实际看到它的情况下,我很难判断它的错误,你能告诉我你到底想用这个设计构建或实现什么吗?我可以建议另一条更简单的线路。
你好,majomdar,我能在输出电路中使用无变压器的7805吗?
seign, 7805可以应用在24V稳压二极管后,或通过MOSFET稳压器
你好,亲爱的Swagatam majomdar先生,我想了解更多关于使用无变压器电路来充分保护芯片,以及在出口电路中使用IC 7805的情况,抱歉,我的英语不好
你能给我推荐一条关于这方面的线路吗
此致敬礼
你好,seign,我很抱歉我目前没有这个电路使用Atmega芯片
嗨,我不知道我的评论对你来说是否可见??
嗨,Sedigh,一旦评论发布,我一定会收到,所以你可以放心,你会得到回复的。