这篇文章讨论了一个简单的遥控直升机遥控电路,使用433kHz射频模块,没有任何微控制器或复杂的操纵杆实现。
这个想法是吉滕德拉提出的。
线路目标和要求
- 我正在做一架大型遥控直升机。我用了4个马达。1主12v电机:机制是我希望它的速度由遥控器上的控制器键控制,从0到全速。
- 对于第二代3v电机:它的机构只用于正向和反向旋转,每个电机的遥控器上都有单独的按键,因为它会操作转子的斜盘。
- 对于第三台9v的尾翼电机:应该通过直升机接收板上的调节器将尾翼电机的速度调到一个平衡的速度,这样我就可以手动调节尾翼的速度来停止直升机。和转子一起旋转,遥控器上有个关键是让马达从平衡状态减速和加速。
- 接收板的输入功率为12v,电流为8-10安培。射程应该是500-800米。先生,你能设计这样一个RC电路板连同遥控器。
- 近两年来我一直在寻找这样的电路板。
- 我的项目因为它的缺席而停止了。先生,请帮帮我。为了您的方便,您可以设计两个单独的rc电路板,一个用于主电机和尾电机,另一个用于两个正向和反向旋转电机。
- 但两个电路的输入电流和电位差应相同,量程相同,即500-800米或远端。还请提到需要编号的组件的名称。
设计
建造拟议的遥控直升机所需的电路模块是:
1)一个12V PWM变速控制器
2)一个3V电机反向正向控制器电路。
3)一个9V电机调节器带一个变速控制器电路。
以上所有规格都需要通过远程433MHz进行控制射频遥控模块.
所需的433MHz射频遥控模块可以从任何网上商店或您最近的电子经销商购买。遥控的范围应该是按照RC直升机范围的要求规格,这里应该在1公里以内。
对于讨论的遥控直升机遥控电路,一个6通道射频遥控模块将是必需的,完全类似于我们之前使用的一个最简单的无人机遥控电路.
同样的图片可以看到如下:

左边的绿色板是遥控接收模块有六个控制继电器,这个单位需要安装在遥控直升机必要的控制操作。
右侧单元是用户手持的发射手持设备,并按下相应的按钮,以命令具有相应运动控制信息的中继板。
现在让我们看看6个继电器需要配置各种PWM电路,并安装在RC斩波器内,从以下细节:
请记住,接收板中显示的继电器触点默认都是空的,这意味着它们的N/C和N/O触点没有接线,必须按下图所示接线。
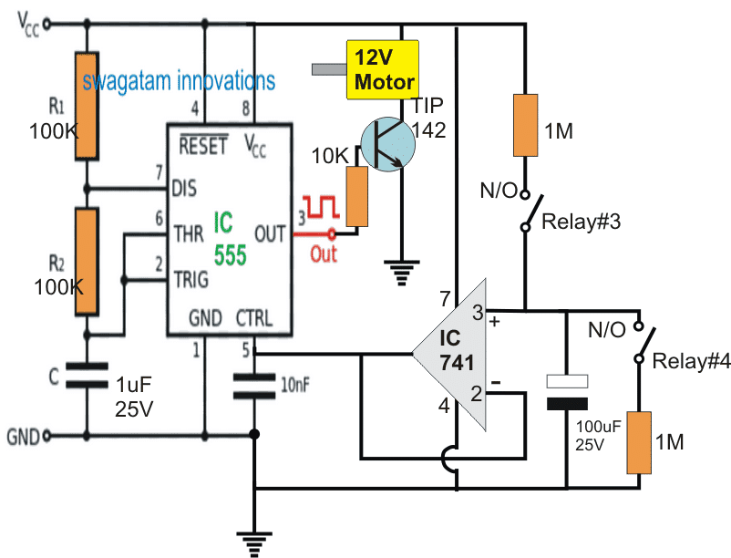
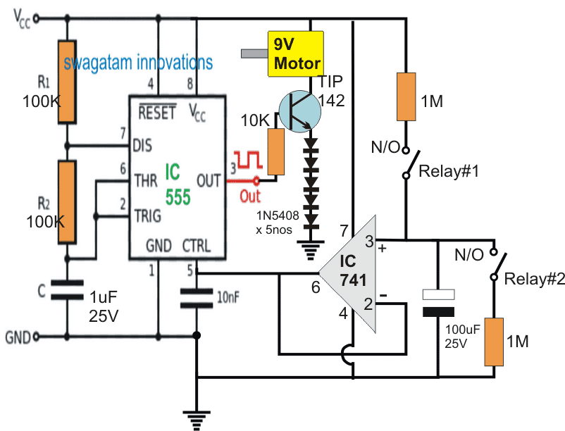
根据要求,9V电机和12V电机的速度需要通过随后按下遥控器来控制。实现该功能的电路如下:
汽车司机示意图


电路操作
从图表中可以看出,有一对相同的IC 555 PWM电路都是为了这个目的而使用的。6个继电器中的4个在这里与它们的相关触点连接在显示的连接上。
在设计中IC 555是一种基本的稳定电路,以某一特定频率振荡的取决于R1 R2和C分量的值.
以IC 741形式的电压跟随器配置IC 555的控制引脚5,以便根据指示的继电器操作改变IC 555引脚3处的PWM内容。
IC 741引脚3处的电压跟随或转移到IC 555的引脚6处,随后到引脚5处。根据引脚3号电容充电水平,这个变化的电压可能在电源电压限制和零之间的任何地方。
通过激活相关的继电器触点对电容器进行充电或放电,可以改变或改变电容器上的充电水平。为了充电,上继电器触点闭合或激活,使IC 555引脚5处的电压上升,而激活下继电器触点使电容放电,导致IC 555引脚5处出现相应的低电压。
上述动作将引脚#3结果转换为相应变化的PWMs,这反过来导致电机运行更快或更慢。
对于9V电机,可以看到一系列二极管连接在驱动晶体管的发射极上,这确保了所需的电压下降,并有助于根据电机的规格将12V转换为大约10V稳压电源。
3V电机反向正向运行
请求中的第三个也是最后一个要求是反向/转发控制对3V电机使用射频发射机手持按钮按下。
剩下的两个继电器可以eb现在用于这个特定的执行,并完成如下图所示:

在这里,我们还采用了通用的IC 555接线作为精确的PWM发生器电路。在完成安装之前,PWM通过5K预设进行适当的设置,这样电机的速度就可以完美地调整到直升机所需的平衡状态。
继电器可以简单地连接起来,以执行所需的反向、向前或顺时针或逆时针运动,以响应成对继电器触点的切换,它们一起形成一个DPDT继电器。
为了防止短路,最好对这两个继电器的接收模块进行修改,这样按下其中一个按钮会使两个继电器同时激活,而不是依赖于两个开关同步按下激活。
这个切换可以预期翻转电机旋转在相反的方向立即允许用户执行所需的方向变化在遥控直升机机器。
这总结了电路和继电器布线说明为拟议的遥控直升机遥控电路,进一步的疑问,请不要犹豫,通过您的评论表达他们。
长官,我需要帮助,无论如何不能在上面的赛道上。我建立了一个简单的逆变器使用(2)IRF730(MOSFET), (2)MPS 2222A(MOTOROLA), (2)12kohms和(2)680欧姆电阻和(2)2.2mf/50v电容在这个电路中。在完成施工后,我用12v/7a电池测试了它,但在变压器(出口)的另一边什么也没有发生。先生,我需要你帮我指出我可能在哪里犯了错误。谢谢你先生
Tun,没有看到图表,我不可能说什么,请在“逆变器”相关的文章下评论。
长官,我需要一架遥控迷你直升机的电路图和部件名称
先生,我想知道如何使用一个5k的锅或旋钮开关,通过无线连接来控制电机从0%到100%的速度
这可能在上面的概念中是不可能的,我已经讨论了一个相关的概念,使用变化的PWM来控制电机的速度:
//m.addme-blog.com/2015/10/quadcopter-remote-control-circuit.html
长官,我需要哪个电路可以给由434mhz模块控制的遥控飞机发出信号
harddev,请提供更多的信息,关于你的要求,完整的工作规范
先生我在rc平面有一个433 mhz模块和brushles电机和esc和esc由信号所以我需要一个电路daigram esc控制可以提供信号通过射频模块先生请给我一个电路daigram pwm和组件的列表和他velow我将非常感激你
harddev,你的ESC有PWM输入吗,我认为你应该为4个电机有4个ESC,对吗?您可以参考下面的文章了解更多信息
//m.addme-blog.com/quadcopter-remote-control-circuit/
请问先生,我能在tx和rx部分发出pwm信号吗?
PWM仅适用于反向正向电机的RX
嗨Swagatam,
在你的图表中,我有以下的疑问。
1)关于12v电机第一图。Vcc值是多少?12伏特?
这个Vcc也将提供给晶体管集电极,但图显示它连接到12v直流电机。这意味着12v直流电机将需要两个输入?一个来自Vcc,另一个来自集电极输出?
2)关于9v电机的第二图。发射极上有多个二极管。但不明白它是如何将电压从12伏特降低到10伏特的?这10v将如何作为输入到连接在集电极上的9V直流电机?
3)关于3v电机第三图。为什么我们使用齐纳二极管?继电器5和6在现有位置时,也会通过继电器5向时钟方向旋转电机,但当两个继电器同时切换到另一个位置时,电机也会通过继电器6向同一方向旋转。我不明白马达是如何转动的。
嗨萨钦,
所有指示的Vcc点都应该用+12V连接。12V和9V电机的一个终端得到+12V电源从Vcc线和负电源通过晶体管,以操作。收集器不应该得到任何12V。
2)每个二极管下降0.7V左右,所以5个二极管一起下降0.35V,这将从12V中扣除,只允许9V电机8.5或8.9V。
3)齐纳二极管允许tipp122的发射极产生稳定的3V电机3V。
当继电器5/6合插时,每次电机引脚的极性反转,电机的转动方向也相应反转
我希望这能解决你的疑虑
谢谢你的回复。让我来设计这个,如果我遇到什么问题让你知道。
先生,我该如何为我的便携式四轴飞行器安装发射器/接收器?
你可以在网上买到……