Home»Battery Chargers»Battery Charger Problems Troubleshooting Discussed

Battery Charger Problems Troubleshooting Discussed

The included battery charger circuit was designed and built by Mr.Vinod Chandran, however there's some issues and problems with the circuit the troubleshooting of the same is addressed in this article. Let's learn the discussion between Vinod and me.

Discussing a Transistor Battery Charger Problem

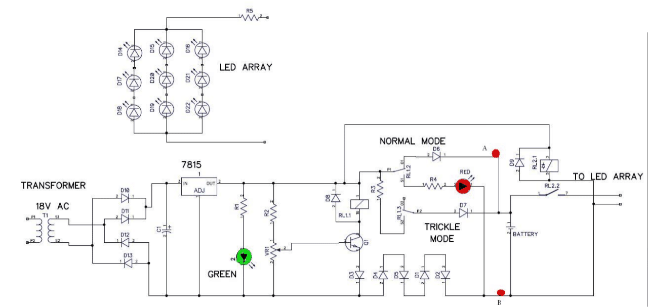
维诺德:我附加电路的形象魅力rger with hysteresis feature. (with my modification.). This charger is working good. But i need your suggestions and confirmation.

Swagatam: Using a transistor won't give accurate results, moreover the setting part would become very tedious. The circuit is technically correct, if you can adjust the tripping point correctly, then it might just work.

Vinod: I am going to test this circuit. I already build this in general board. automatic cut-off is set in 13.6v now. All i want to wait for the battery to discharge around 12v. I will inform you the result.

Vinod: I made the charger (hysteresis) but there is a problem. i will attach the image to explain the problem. When i connect multimeter in that particular red dots, the voltage shows 16.8.(0.43 A) but when i disconnect battery from the charger and measured again. then there is no problem. the out put is 14.2. And the other pin of the relay(through the current limiting resistor) will deliver a clean output voltage of 13.9 (0.033A). Why this is happening ?. The only change i have made from this circuit is to grab the green LED and R1 from there and connect it after the D6.

READ MORE How to Recharge Dead Batteries

Swagatam: It's difficult to understand and troubleshoot the fault, if you are connecting meter prods across the battery terminals, it should show the dropped voltage level of the battery ... this problem can happen only if the source current is too high and not at the recommended 1/10th level of the battery AH, make sure to use an input that is specified with the above current limit

You can repeat the checking by switching OFF the power supply and then again switching ON the power supply keeping the meter connected to the points A and B.

Hi Swagat, At last i made a charger that suits my needs. this is the schematic.(plz look attachment). Until battery gets 13v this is a constant current charger(400-500mA). After 13v, charging current is 25mA. And the LED's indicate the charging stages. Regards Vinod chandran

Leave a Comment

6 thoughts on “Battery Charger Problems Troubleshooting Discussed”

      • Thanks sir, I used my modified sine inverter to charge lead acid Battery but didn’t charge but charged with utility supply, why.

        Reply
        • If you are using an inverter for charging a battrey then the inverter battery must be 5 times larger than the battery which is being charged…..only then you will find it getting charged…but this does not make much sense

          Reply
          • Thanks sir for educating me, for knowledge reason, I want to ask why does 1kva generator set will charge the battery but 1kva inverter will not charge.

            Reply
Baidu