本文讨论了一种机车模型控制器电路,该电路采用为不同的机车设置独特的红外光束,允许对发动机发出独特的识别信号和控制。这个想法是Henrik先生提出的。
技术规格
非常感谢您提供的电路/原理图。我肯定会做很多的。
对于我的模型训练,我希望你能帮助我找到一种方法来识别解析点的机车。所有机车都配备了数字解码器。
该系统是Märklin数字。自从我们(我的儿子和i)有一个相当大的模型列车轨道(100平方米),数字机车超过50个。我开发了基于Windows的软件系统,帮助我们运行系统。
这是简单的部分。
为了让我的软件在火车站停留火车,有必要了解火车的身份证。我正在考虑也许是RF标签,但如何阅读标签?
我们有很多轨道,因此我不能使用普通的射频标签阅读器。所以射频标签可能不是正确的方法。也许可以使用独特的红外信号。我唯一需要的是每个机车的唯一编号/信号。
我可以设计软件来计算机车的这个数字。马克斯。从机车到阅读器的距离约为5厘米。
请继续你做的好工作。当你像你这样的专家帮助我们新秀时,这是非常有帮助的。
最好的祝福,
Henrik Lauridsen.
该设计
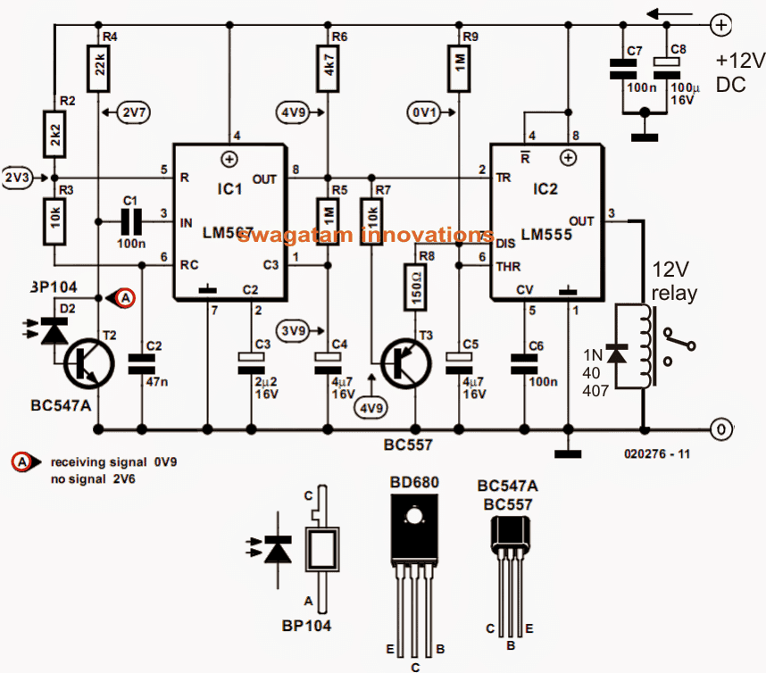
为了获取用于诸如上述应用的应用的精度信号ID,简单的LM 567 IC电路变得非常方便。
如下面可以见证,第一电路形成精密IR接收器单元,同时下一个功能作为IR发射器电路
R2 / R3 / C2以唯一的频率设置接收器单元,使得IC LM567仅通过IR照片二极管BP104响应其引脚#3的该频率。它意味着电路不会响应除由其引脚#5,6的相应RC网络确定的任何其他频率。
在该频率的检测中,IC掌握并锁存在其输出引脚#8处产生立即低电平的信号,其适当地用于触发由IC 555的单稳态制成的单稳态。
单稳态可在PIN3上响应其输出并激活继电器。
即使在除去输入的IR频率之后,上述激活也保持完整的时间段,其用R9 / C5固定。
下一个图中所示的发射电路被认为是用来触发接收单元的,因此必须调谐到与接收单元的设定频率匹配的频率。
为了达到预期的频率,R1/C1可以调整,直到达到确切的期望信号,并与Rx频率兼容。
或者,也可以尝试用于实现Tx功能的标准IC 555。
电路图


嗨洼地
据我所知,亨里克·劳瑞森先生需要某种感应电路来识别某列火车正在接近车站以便决定是否停车。你们的方法是在每个机车上安装一个发射电路,并在每个车站安装相应的接收器,即在每个车站安装50个感应(接收器)电路!
也许我错了,但是每个车站应该安装一个传感器,它应该读取50列火车对应的50个不同的id或频率或信号。劳里森先生会澄清这一点。
如果是这种情况,他可以使用条形码阅读器或QR码阅读器。每个车站都可以安装一个码读器,每个机车都可以贴上唯一的识别条形码或二维码标签。
我不知道QR码阅读器是否可以快速响应移动的机车,但是,条形码肯定会做(部门商店的实际示例)。
谢谢阿布 - 霍夫斯,
但是,我认为每个站都足够了。假设一个特定的站被分配100khz rx freq来停止7个数量的机车,然后可以使用相应的100khz tx分配这7个特定的ocoS以确保停止该站。
如果我们有一个情况,那么在洛杉矶将在站点上随机改变暂停模式的情况,上面可能没有有效....但是,但是我是怎么错的,但这是我如何感知它。
Swagatam
我认为等待Lauridsen先生进入并澄清这个问题会更好,我们的讨论将是毫无无意的,只是浪费时间。
Abu-Haffs,
你的问题是由你提出的,我为你提出了澄清......但是如果你不确定你的问题,那么它确实可能是讨论时间的浪费。
亲爱的Swagatam
也许,你误解了我。我100%肯定我的观点。让我们举起你的例子,如果这7个机车+ 2个其他机车中的3个(总共5个)将停在另一个站,那么该站的接收器将如何感测两个不同的频率。同样,如果在某些站3个机车上分配3种不同频率的机车将如何停止传感器将如何感知它们?
我确实有一个解决方案,但是,正如我之前所说的那样,我的观点可能是错的,你也说了同样的事情。所以我们应该等待Lauridsen先生,或者你可以通过电子邮件向他询问,以便我们的要求有精确的细节,然后让他更好的解决方案。
亲爱的阿布 - 赫布斯,
现在你已经正确地解决了这个问题。
即使在这些随机条件下,我们也不需要在每个平台上需要50个传感器,只有几个数字会这样做。或者可以使用单个安装的单元进行一些布置,以在设定的时间段内产生预定的顺序变化的频率。
在你之前的评论中提到的条码阅读器,这个想法能解决你提出的问题吗?
美好的一天,Swagatam
是的,每个机车都可以分配一个唯一的条形码。安装在每个站的条形码阅读器可以感知它并休息软件将完成作业。
我还有另一种基于4017的想法。让他的草稿然后与你分享。
嗨Abu-hafss,
是的,4017是一种可能性,在之前的评论中,我建议按顺序调整频率电路…我指的是4017选项。
请在完成后立即发布您的想法。
如果可能的话,请让我们知道条形码设备将如何工作,以操作车辆内的继电器,以响应各种频率检测。
Swagatam
我的想法是基于假设,所有的火车头都是相同的大小和他们以相同的速度旅行时,通过传感器。请参考附件的图表来理解下面的段落。
https://dl.dropboxusercontent.com/u/20969135/locomotive.jpg.
机车上的蓝线可以分为51(1 + 50)等分区(50个是机车数量)。让第一划分(从右开始)是div-0。在每个机车的该DIV-0(第一分割)中,放置标记条,使得它从机车侧面伸出。这将是开始标记。然后在计算的空间之后,将另一个类似的标记放置在下一个分割中,该分割是div-1。此标记将表示列车号(现在,机车#1已准备就绪)。类似地,在另一个机车上,列车编号标记被放置在LOC#2的DIV-2中,然后在LOC#3的DIV-3中放置在DIV-3中,用于LOC#4等。或者,每个机车上的2个IR-LED可以执行相同的工作,也许更整洁。但是,由于我不知道每个机车的长度,我提出了条带标记。
好的,现在,当第一个标记/ LED穿过传感器时,触发配置为镜型振荡器的555,在某些合适的频率下为7个级联CD4017提供时钟信号。当下一个标记/ LED通过传感器交叉时,555停止,并且某个CD4017的一个引脚的高输出将对应于该特定机车。工作原理与电子骰子电路的工作原理类似,但具有50个输出而不是6。
坦白地说,我从来没有玩过级联4017s,所以我只是叙述了我的想法,而不是示意图。
关于您关于条形码的问题,所有列车的动作都是由该软件控制的,因为Lauridsen先生提到。他刚刚要求一个传感的设置来识别每列火车。因此,条形码读取器简单地负责阅读条形码并通知软件。根据设置,软件将决定是否停止或让火车通过该站。读者与火车的运动无关。
嗨Abu-hafss,
谢谢你的好主意,但这太复杂和耗时,只是想象一个人必须配置每列火车的蓝色条带,然后制作4017个级联设计,然后设置每个列车在每个平台上响应每个火车。
关于条形码问题,我的问题是我的问题,所以我期待自己的答案不适用于亨利先生:)
由于您提出了我认为的条形码的想法,我们详细了解条形码的输出如何配置用于确认特定的设置频率,从而可以应用于任何其他应用程序。
......我想知道是否可以与条形码输出一起使用,就像我们从Arduino或任何其他MCU电路一样使用。
如果你说其他一切都将由与条形码相连的软件来处理,那么很可能讨论到此结束。
这句话引发了一个解决上述问题的有趣想法。
我们可以使用频率滤波器网络,该频率滤波器网络仅检测到分配的频率范围?并仅允许在这些指定频率范围内分配的那些ocato。
嗨Swagatam,
非常感谢您的解决方案。这是正确的方式,非常喜欢这个。我很高兴找到你。在帮助像我这样的新手时,没有多少专家可以/将使用时间。我稍后会给你发一封电子邮件。
谢谢Henrik,感谢您的回复。
嗨洼地
条形码阅读器是一种输入设备,它由扫描仪、解码器(内置或外部)和一根将其与计算机连接的电缆组成。由于条形码阅读器仅仅捕获并转换条形码为二进制数,因此必须将数据发送到计算机,以便软件应用程序能够理解这些数据。因此,我不认为它的输出可以激活晶体管等。
好的,谢谢阿布-hafss,
Henrik先生详细解释了他的要求,我将很快在上述物品或作为新文章中发布。