»博客»Industrial Electronics»Lathe Machine Over Load Protector Circuit

Lathe Machine Over Load Protector Circuit

The article discusses a simple overload cut off circuit for safeguarding heavy mains operated machines such as a lathe machine. The idea was requested by Mr. Howard Dean.

Technical Specifications

May I first say I have very little knowledge of electronics although I could follow a simple diagram.

I operate a small Chinese lathe for hobby machining (making model steam engines) but occasionally the system is overloaded and a 3 amp fuse blows, I appreciate this fuse is there to protect the motor.

是否可以像家用单元一样用切口开关代替这种保险丝,这样我就不必更换保险丝。

The problem does not occur often but when it does it is a damned nuisance getting to the fuse as it is situated at the back of the lathe which I have to haul around. A bit much at 75.

Any assistance would be appreciated.

Many thanks.

Howard Dean

该设计

I have already discussed one simple overload protector circuit design in one of myprevious posts,可以用于建议的车床过载剪切应用程序。

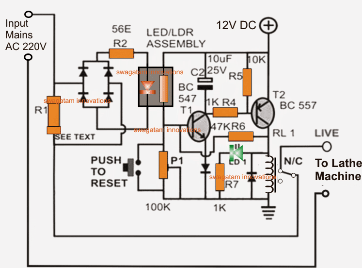
Referring to the circuit diagram below, we can identify the following main stages in it:

An opto coupler stage driven by a bridge rectifier

and a latching relay circuit stage coupled with the above opto coupler stage.

Circuit Diagram

The AC mains is supplied at the indicated left side input, which is passed on to the load via a load sensing resistor R1 and the associated cut off relay's N/C contacts, N/C stands for normally closed, meaning the contacts are connected across this point while the relay is in a deactivated state.

R1 is suitably calculated such that a potential difference sufficient enough to trigger the opto LED develops across it whenever an overload exceeding the unsafe zone is reached.

The overload cut off operation is executed in the following manner:

For so long as the load is within the the normal range of consumption, the voltage across R1 stays low, keeping the opto LED disabled.

However in case of a short circuit or an overload at the output, which may be in a lathe machine for the proposed design, the voltage across R1 shoots and becomes sufficiently high so as to switch ON the opto LED instantly.

Opto LED依次照明了相关的LDR密封在灯光外壳内部,导致其阻力显着下降。

This drop in the the LDR voltage allows a biasing current to the base of R1 which along with T2 instantly flips into a latching mode switching ON the relay.

The relay contacts respond to this and deliver the required changeover cutting off the AC line to the load or the lathe machine.

该电路保持锁存状态并冷冻,直到关闭电路的电源并打开以其初始形式重置继电器。或者,所示的按钮也可以按照相同的方式按下。

The green LED indicates the latched mode of the overload protector circuit and also confirms a power off to the output load.

The opto coupler is a homemade device, the construction details may be studied in the following article:

//m.addme-blog.com/2011/12/how-to-build-simple-electronic.html

也可以尝试使用传统的LED/晶体管光(例如4N35等),但使用LED/LDR组合对光耦合器似乎非常可靠,但是可能只是可靠地工作,它可能是一个可靠的工作一些实验的问题。

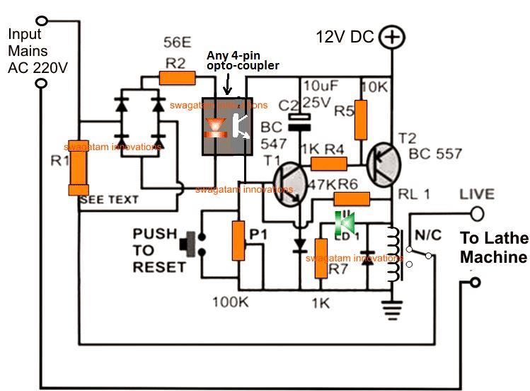
Using an Opto-coupler

The above design can be also built using an opto-coupler instead of an LED/LDR assembly, as shown below:

Current Limit Formula

R1 may be calculated using the following formula:

R1 = LED forward voltage / overload current (in amps)

P1 s for adjusting the sensitivity of the circuit.

Leave a Comment

2 thoughts on “Lathe Machine Over Load Protector Circuit”

Baidu