后一个简单的继电器转换circui解释道t which may be used for switching a couple of A/Cs or any similar load alternately in order to avoid misuse and save power.
Technical Specifications
Here is the situation:
State: California.
Facility: Church.
The electric rate is greatly influenced by peak usage in any 10 or 15 minute period during the month. So if usage exceeds the threashold value once in the month, the rate for every KWH in the month goes way up.
Concern: We have 2 large airconditioning units. If both are run at the same time we will exceed the threashold power consumption, and trigger the high rate for the entire month. People keep turning on both units whenever they feel too warm with no regard for costs.
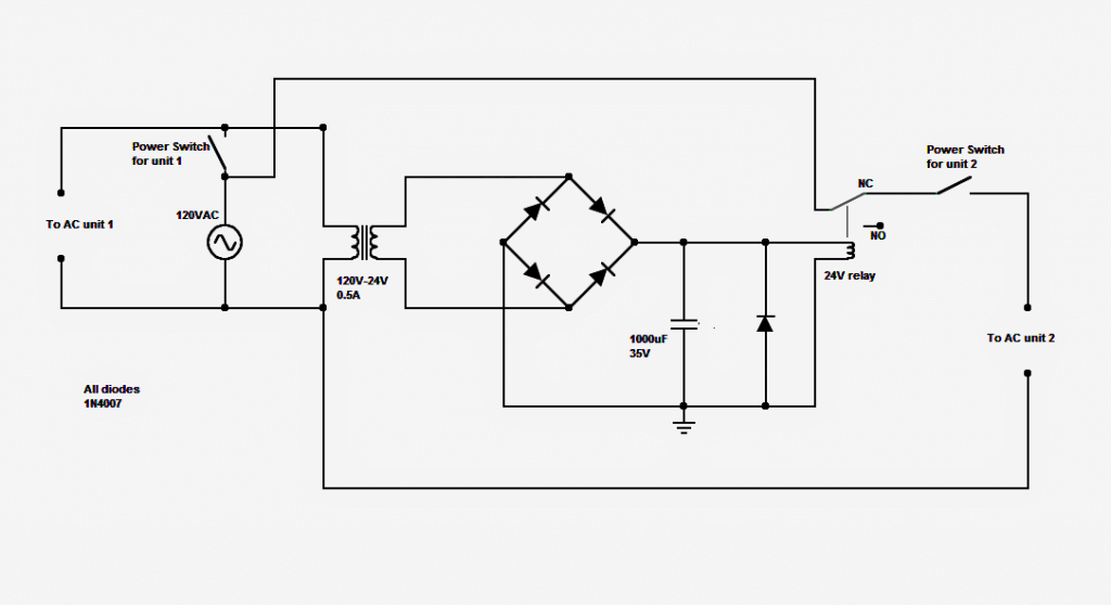
Need: A (24V) circuit that works with the A/C thermostats such that: A/C unit 1 turns of/on based on its own (programmable) thermostat; and A/C unit 2 only comes on if 2 conditions are met: a) unit 1 is not running, and b) the thermostat for unit 2 is calling for cooling.
你能设计一个简单的继电器电路,d吗isable unit 2 if/when unit 1 is running?
- Lyndon

The Designed and Drawn by: Abu-Hafss
The Design
According to the request:
A/C unit2 ON/OFF switch should stay disabled while or as long as A/C1 is running and in a switched ON position.
The second condition may be ignored since the thermostat of A/C 2 would itself keep the system switched OFF irrespective of A/C1 condition or the relevant ON/OFF switches.
The above circuit which was designed by one of the dedicated readers of this blog Mr. Abu-Hafss fits the situation perfectly and satisfies the requested need
As can be seen, the design consists of a simple relay circuit which enables toggling of A/C1 and A/C2 in an alternate fashion, and never allows both to be activated at the same time.
In the circuit we have a transformer based full bridge rectifier power supply circuit with a "changeover" relay configured with its output potential. The power supply input is hooked up with the A/C power switch such that the relay activates whenever A/C 1 is switched ON.
The relay assembly has its contacts wired up with A/C 2 in such a way that as long as the relay is deactivated, A/C2 is allowed to get the switch-ON power through the relay's N/C contacts.
However the moment the relay toggles from its N/C contact to N/O, the power line for A/C2 is cut-off, fulfilling the intended purpose as discussed in the above sections.
i have an old ups which i detached the 12v 7ah batter and then inserted a 12v 100ah (2x) in parallel and also i built a charging unit for the battery outside the ups. now i want to ask instead me going to switch on and off d inverter when there is a power failure, can this ur changeover relay circuit be used to toggle between the mains and ups?
you can use the following circuit which looks more suitable for your need:
//m.addme-blog.com/2012/09/automatic-inverter-supply-and-mains.html
please i have a 3pole contactor of L1 to L3, please how can i use it as a changeover switch
If it's a relay, then you can use it as shown in the above link.