该职位讨论了使用PWM技术的船舶柴油发电机RPM控制器电路,也使用简单的TRIAC分流电路。戴夫先生要求这个想法。
线路目标和要求
- 我一直对你们的电子电路网站感兴趣,希望您能对以下内容发表评论
- 我目前运行一个220v 50hz的发电机从主柴油发动机在我的船,转速这台发动机是不受控制的,很难设置在正确的转速,以保持发电机在正确的转速为50hz输出
- 是否有可能将这一变化的交流频率220V dc使用桥式整流器,然后将其转换回220伏50hz
- 这将解决一个主要的问题,我们中的那些有小船,没有空间或能够携带额外的负荷另一个船用柴油发动机,发电机能够4kva输出
- 如蒙指教,将不胜感激
设计
所要求的控制柴油发电机转速的电路设计可以通过采用PWM技术或相同的可以通过一个自动分流稳压电路设计,让我们从以下解释中了解两个对应物:
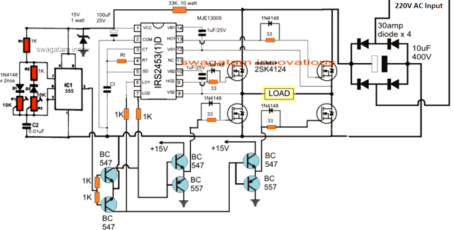
上面提到的第一个想法采用了IRS2453全桥逆变电路和一个附加IC 555 PWM控制器阶段的预期RPM控制的柴油发电机输出。
该设计看起来非常简单,其中二极管桥网络将220V输入转换为全桥驱动网络的330V直流母线电压,这又通过相关的4 n沟道推挽MOSFET网络将其转换为220V AC方波.
由于该输出为330V直流方波输出,因此使用IC 555 PWM部分适当地处理所需的220V交流正弦波输出。PWM设置可确保固定的220V输出,其可以在不波动的情况下e预期相对不稳定。
使用可控硅分流方法
虽然很精确,但与以下简单的基于可控硅分流的柴油发电机控制器电路相比,上述概念看起来相当复杂和复杂:
上述电路的设计初衷是为了控制风车VAWT电机
然而,同样的设计也可以有效地用于控制柴油发电机输出到一个固定的220V。
这个电路看起来简单得多,而且不言自明。
桥式整流器将柴油发电机的两个半周期转换为双向可控硅的正全波周期,因此双向可控硅电路能够将这两个周期都分流到可能超过220V标志的接地。
220V齐纳二极管修复了三端双向可控硅的分流水平,可以使用此部分进行替换TL431分流稳压集成电路为发电机提供精确的温度稳定输出。桥接网络必须有足够的额定来处理发电机的电流峰值。
好的
我将LM 324的输出提供给驱动LED的MOSFET。但是,不驱动变压器以便电压
先生,我的工作
对不起,我无法理解你的问题,你指的是哪个电路?
高于三相逆变器的评论
请在3阶段逆变器文章下发布您的问题
早上好,我在网站上找到的优秀材料,我祝贺你
如果可能更多的内容以及控制电路和实际应用,如Sine Wave逆变器(如正弦波逆变器)的内容,请更多地了解IGBT的信息
谢谢你!
很开心你喜欢!使用IGBT并不复杂。您可以在2到12V之间施加任何电压以打开它们,而负载必须在额定限制范围内或设备的规格范围内。
由于IGBT具有高Niput阻抗,因此基座不需要电阻与BJT不同,因为MOSFET相同
好的Muchas Gracias,Y Estoy Atento A Nuevas CitecaCiones
H桥配置中的“加载”是什么?
任何电器
最简单的方法来转换发电机的交流稳定电压正好=50Hz它购买一个vfd -变频驱动器或任何其他类似的产品从任何其他国家。
单相发电机的功率将输入到带负载的变频器的A和B两相-到变频器的出口。要正确地编程VFD =根据用户的需要-编程可以落后于通常的应用程序,但在VFD的物理可能性之内。编程的细节取决于VFD模型。