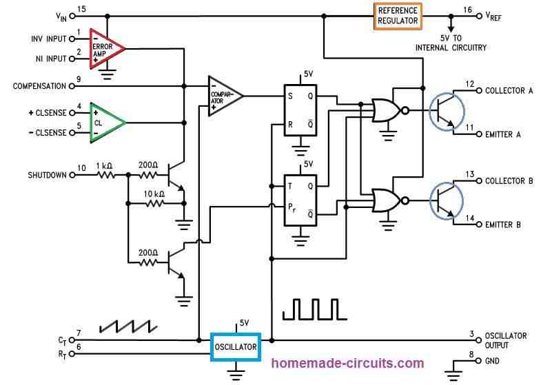
You may have heard a lot about the outstanding features of the IC LM3524 or the SG3524, however many of you may not be confident regarding how to set up […]
How to Design a Bench Power Supply Circuit
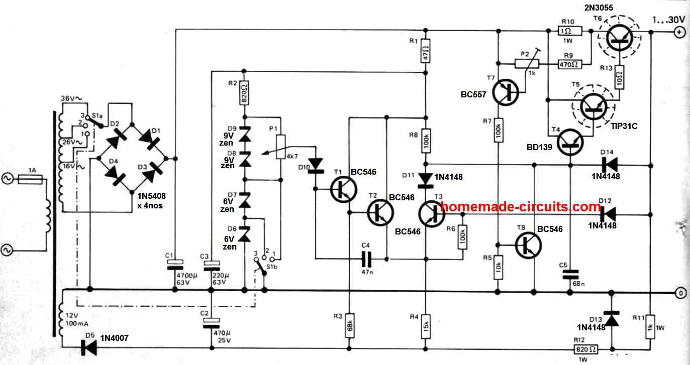
In this post we discuss how an effective and efficient, yet very cheap, and stabilized bench power supply can be designed by any electronic hobbyist for safely testing all types […]
How an Autotransformer Works – How to Make
An autotransformer is an electrical transformer which consists of only a single, continuous, non-isolated winding, with tapped terminals across various points of the winding. The winding section between the taps […]
How to Make Dye-Sensitized Solar Cell or Solar Cell from Fruit Tea
The innovation of dye-sensitized solar cells has expanded the device’s potential up to the point where it might completely oust costly silicon solar cells. The following article explains how you […]
How to Design MOSFET Power Amplifier Circuits – Parameters Explained
In this post we discuss various parameters that must be considered while designing a MOSFET power amplifier circuit. We also analyze the difference between bipolar junction transistors (BJT) and MOSFET […]
188app金宝搏网页登录
In this post we will learn the basic working concept of thermal scanners or contactless IR thermometers, and also learn how to make a practical DIY prototype of the unit […]




