该帖子使用可能是摩托车的车辆的速度检测来解释创新的制动光电路。该电路实现了先进的制动灯开关,以确保对用户的更安全的骑行体验。Rayan先生要求这个想法。
电路目标和要求
- 我有一个主意,通常只有在施加制动器时,摩托车灯的刹车灯就会升起。但是通常,通过换档来降低摩托车的速度。因此,即使使用是否使用制动器,也可以根据发动机降低的速度来制动电路,以使制动灯亮起。
- 在摩托车中。我想安装自动大灯。自动大灯是发动机启动并脱落的发动机发动机已启动的一大灯。
- 而且,您还可以制作具有自动北斗七星以及自动大灯的电路。并在同一电路中。我还应该有一个充电点来从电池中充电。
- 我想制作一个电路,其中应在屏幕上显示摩托车中的齿轮。与左指示器的打开方式相同,它表明指示器是在屏幕上进行的。
- 同样,当我更换齿轮时,也应该向我展示我正在运行摩托车的齿轮。

该设计
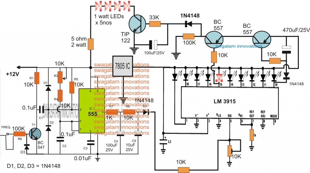
如上图所示,使用速度检测的拟议制动光电路由两个主要阶段组成,即IC 555转速计电路阶段和随后的LM3915 IC DOT模式LED驱动器电路阶段。
转速计电路阶段被配置为用于从摩托车的拾取设备处理时钟信号的集成器。
传感器线圈将引擎速度转换为correspondingly varying clock rate (Hz) which is applied at the base of the BC547 associated with the IC 555 circuit.
这些时钟经过处理,并将其转换为带有IC 555的引脚#3的RC网络的指数变化电压。
上述集成输出被馈送到指定的LM3915 LED点模式驱动器阶段的传感输入。
通过LM3915的输出引脚连接的10个LED响应了IC 555输出的指数上升和下降电压水平,并相应地产生了这些LED的顺序跳跃逻辑低,这些LED从左至右和右,以及相同的序列亮起,反之亦然。
由于IC是在DOT模式下配置的,因此只有一个LED点亮,同时随着序列的进行或舞蹈沿线的舞蹈而关闭前面的LED。
LED的上/下移动代表了车辆的速度(或齿轮水平),并且该结果被几个晶体管所利用,用于打开制动灯通过速度检测。
这个怎么运作
这里的想法是只有在检测到速度相对更快的速度时,才能检测到速度并打开制动灯,而忽略了较慢的过渡或延迟的齿轮更换。
这很重要,确保制动灯不会在正常的下齿轮更换上点亮,而不是降低速度,而不是在某个接近目的地停止车辆。
这是通过智能使用(任意选择的)和两个与IC LM3915相关引脚相关的两个相应的BC557晶体管实现的。
调整了IC的PIN#5处的预设,以使得在较高的速度和齿轮水平下,PIN#10处的序列中的最后一个LED已打开(激活),该LED在连接的右侧BC557晶体管上相应地打开。
During this time the left side BC557 shown connected at pin#15 is kept switched OFF (since only pin#10 is ON, rest are switched OFF), therefore the LED driver using the TIP122 is also held switched OFF, and consequently the brake lights are also shut off.
现在,如果可能是摩托车的车辆旨在被骑手停止,因此速度相对较快,则导致LM3915的输出成比例地向后进行测序,并在PIN#15处降落。
由于上述测序可以以更快的速度进行,因此即使其基本触发器已移动并在PIN#15上移动并进行了测序,PIN#10的BC557仍被其基本RC网络打开。
在此瞬间,两种BC557都可以打开,LED驱动器以及制动灯也打开了。...现在,制动灯明亮地点亮了一段时间,直到时间引脚#10 bc557 bc557能够将其基本电容器充电水平保留到最佳切换点。
你好。
我可以用车吗?在哪里连接汽车?
谢谢。
完全按照摩托车的建议进行连接……仅当您是电子产品专家时,请尝试
该电路的目的对我没有意义。较旧的摩托车可能具有发电机驱动的灯,随着RPM死亡而变暗,但较新的摩托车却没有。另外,使用刹车灯在使用时会变得更明亮或变暗,这是在恶劣天气中杀死自己的好方法 - 例如雾。
我在这个电路的目的上迷路了。
这有什么帮助?
该电路不会使制动灯更明亮或变暗,而是在车速降低到一定水平时,甚至在启动实际制动灯之前,都会使它们完全打开。因此,它将帮助其他从后面跟随的驾驶者知道这辆车正在危险地放慢速度,并可能最终停止。即使车辆最终没有施加制动器,它仍然使其他驾驶者有一个关于车辆放慢到不可预测水平的想法。
大家好,
。
As the purpose, as far as I’m reading it, can be boiled down to: Signal whenever the vehicle decelerate at a certain speed (when the velocity change surpasses a given amount/unit time), no matter vehicle type/ignition system/gear/etc. iow, when an unknown mass decreases velocity how much, in a given time frame.
。
最简单的方法是产生最高精度(无论使用何处),是一个模拟输出加速度传感器。
使用X轴输出(如果正确安装了加速度计),或总结X,Y和Z轴。
一个运算放大器(或更好的比较器)可以控制一个或两个晶体管,以触发制动继电器/晶体管,并且由于运算放大器和比较器通常在8针芯片中带有两个设备,因此可以将其余的设置设置为当减速超过设定的量时,快速冲洗刹车灯。
。
模拟输出加速度计在eBay等地方的污垢价格便宜,LM393也是一个非常适合此任务的双比较器。
。
对点火系统或任何事物无需担心,只需用电源和电线连接到刹车灯继电器
。
/søren