该职位消除了IC LM567的主要规格,数据表和工作原理,是具有同步AM锁检测和电源输出设备的精确锁相环。
简化术语,IC LM567 IC是一种音调解码器芯片,基本上设计用于识别指定的频带,并响应于检测激活输出。
不用说这个芯片可以用于许多不同的应用程序,最常见的是遥控器领域和安全系统。
框图
绝对最大额定值
绝对最大额定值是指在电压,电流和功耗方面表示IC的最大可容许容量的值。下表介绍了相关参数IC LM567的绝对最大额定值:
放入工作和规格
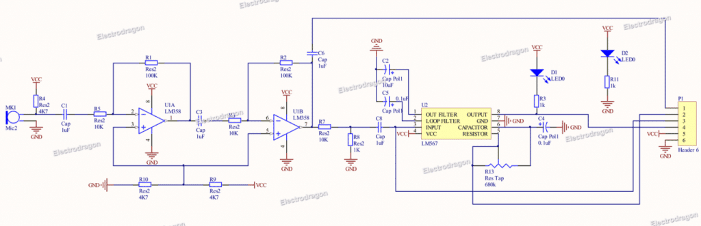
参考上述IC LM 567内部配置图,可以从以下几点理解IC的引线功能:
引脚#4和引脚#7分别用于IC的正(VDD)和负(VSS)电源输入。
PIN#3是输入的感测输入,用于检测给定的锁相环频率,换句话说,该引脚将锁定匹配中心频率,该频率可以通过一对外部将IC设置在IC内部RC网络。
引脚5和6被用来通过设置R1, C1的值来创建中心频率,这个频率被传感输入引脚3用来锁定并在引脚8上创建一个逻辑零,这是IC的输出引脚。
输出引脚#8通常逻辑高,一旦在IC的PIN#3处检测到匹配频率,就会变为逻辑零。
引脚1和引脚2用于确保对所涉及的频率进行适当的过滤,从而使IC不会由于任何现有的杂散噪声干扰而产生任何虚假输出。
LM567的主要功能:
广泛的可设置频率范围(0.01Hz至500 kHz),这意味着传感通带可以设置为0.1至500 kHz,可选择巨大范围,从而可以从该芯片实现无限的独特配置。
高度稳定的中心频率,可确保精确的通带限制使装置与检测功能非常可靠。
独立可控带宽(高达14%),正如特性所示,带宽也可在合理的程度上调节。
高带外信号和噪声抑制,这再次保证了在检测和执行上述功能时的高可靠性。
逻辑兼容输出,具有100 mA电流下沉能力,其允许输出处理相对较高的负载,而不采用诸如晶体管驱动器级的附加缓冲级。
由于频率检测不正确或杂散或杂散的瞬时信号在存在不正确或虚假瞬时信号的情况下,固有的免疫力,确保芯片永远不会产生假结果。
使用外部电阻20到1个范围内的频率调节,此功能再次使芯片具有高度灵活和动态。
可以通过以下几点理解与IC LM567相关的三个重要参数:
阶段锁定环中心频率
它是电路中内置电流控制振荡器电路的自由运行频率
没有输入信号。
检测带宽
这是可以提供给上述中心频率的频率范围,在此内的输入信号的存在具有高于20mV的阈值电压导致IC的输出变低。此功能是指环捕获范围。
锁范围
它是最大频率范围,其能够在存在具有高于20mV的阈值电压的相关输入信号的情况下使输出切换到逻辑零。
检测乐队
这表明最佳检测水平的幅度,聚焦在中心频率。它由公式给出:
检测波段= (fmax + fmin - 2fo)/2fo,
其中fmax和fmin是检测频带的频率阈值,fo是中心频率
应用提示
IC567可以被认为是多功能芯片,因为它在电子领域提供了无限范围的应用,其中一些在下面讨论:
- 触摸音解码:人类触摸响应可能在使用该芯片时产生不同的频率,可以通过使用许多IC LM567配置来适当地解码。
- 载波电流遥控器:我们现有的电源接线可以非常有效地用作转移媒介,以便在房间之间通信或从一个房间远程控制电器。可以使用LM567 IC实现操作。
- 红外控制(遥控电视等):由于LM567的中心频率是紧密锁定的,它可以用来精确检测从给定的手机的红外波。与普通的红外遥控器不同,该电路对开关交流电源电器产生的杂散射频或红外干扰有更好的免疫力。
- 频率监控和控制:由于LM567 IC具有内置精确的频率检测范围,因此可用于精确地监控给定范围的频率范围。
- 无线对讲机:与载波电流遥控器一样,IC LM567也可以在无线对讲系统中适当地实现。
- 精密振荡器:所提出的IC中的锁相环特征还促进其应用作为精确振荡器,用于实现精确调整的振荡或频率。
亲爱的Swagatam,
我试图在网上购买LM567,但我不能在一些流行的网站上找到,我已经在一个网站上做了一个列表(其他组件购买)。所以我想问- LM567有替代方案吗?这样我就可以继续用那个ic从那个网站订购相同的订单了。
ba1604是正确的替代品吗?
目的是相同的:你在电路中使用的IC(红外遥控)。
亲爱的拉胡尔,
是的,你可以用它,两者都是直接等价的。
我已经带来了一个LM567模块如下所示的网站
//m.addme-blog.com/wp-content/uploads/2017/10/LM567.png
但我需要更高的带宽。有人可以帮助我弄清楚电容值我应该改变什么。
我使用Centre Freq AS = 815Hz
以及我更喜欢的14%带宽
我应该选择什么值的电容器?
计算RC值的公式是:
F0〜1.1 / RC,
其中R C是外部定时电阻电容器,F0是中心频率
我如何使用这个集成电路来制作时钟脉冲
请参阅此数据表图:18
http://www.ti.com/lit/ds/symlink/lm567c.pdf.
大夏天的。
我正在寻找一种电路来检测我的火灾警报装置是否发出声音,这样我就可以自动打开百叶窗,提供逃生路线,而这个芯片似乎非常适合这项工作。
我的警报单位在3363Hz哔哔声,所以使用R=1500欧姆,C1=220nF, C2=220nF和C3=4.7uF应该可以。
一旦mems麦克风模块,5V输出继电器和其他部分到达,并全部组装和测试,将保持您关于结果的帖子。
谢谢,很高兴你觉得有用。将等待更新!
亲爱的Swagatam
我需要用LM567制作FM调制电路。你有任何电路。请帮我
感谢您!
对不起,Phung,我现在没有这个电路…
嗨Swagatam,
我正在寻找一个设备激活继电器时,检测到4千赫频率。我跟你学过LM567可以做到这一点。是否在某个地方也有PCB上的所有组件可用?
谢谢,
嗨Gustaf,是的,正确的,您可以根据您的规格尝试和自定义本文的第一个设计:
//m.addme-blog.com/tuned-infrared-ir-detector-circuit/
亲爱的赃物,
我认为下面这一段需要在Application Hints no中更正。3.
超声波控制(遥控电视等):由于LM567的中心频率是紧密锁定的,它可以用来精确检测从给定的手机的红外波。
超声波控制不是IR。
谢谢Ali,我已纠正相关段落。
亲爱的Swagatam先生,
我看到了你们的网站,非常有趣。
向您在技术知识分享和帮助他人方面给予的帮助致敬。
我需要你的专业知识。我正在设计一个红外接近传感器模块与LM567 IC
预设选项(用于距离调整)。
你能引导我用一个电路吗?
问候
vasu.
钦奈
谢谢亲爱的Vasu,可以参考本文下的LM567接近电路。
https://www.homemade-circules.com/simple-proximity-sensor-circuit/
但是,这种设计的距离仅为几个CMS,对于更长的可调距离,您可能需要更换D2(BP104)TSOP1738
并确保调整C2,使IC的频率设置为精确的38 kHz,否则TSOP传感器将无法响应。
为实现可调节功能,可以使用可调节的500欧姆预设替换R1,这将有助于您调整光电二极管发射器的灵敏度
你好,Swagatam先生,
感谢您的快速回复和指导。
好运!
问候,
vasu.
钦奈,印度
由于某种原因,我的20KHz, 4Vp-p,连续波音调检测器不工作。信号引脚3是由一个sig gen提供的,我使用Ct = 0.01uF和Rt = 550欧姆。引脚4 = 6.0 VDC和引脚8有一个10Kohm上拉到6.0 VDC。
当我扫描VIN的频率时,引脚8总是高。我从来没有看到任何频率锁定。
C2(PIN 1)和C3(PIN 2)的盖子的值您推荐14%带宽(来自哪个方程式)?我想验证这一点,因为我无法解决其他可能是这个问题。我重视您可以给出的任何建议。
您可以尝试从IC的原始数据表中取出的以下100kHz测试电路
一旦在上面的配置中确定了基本的参数,您就可以调整相关的部分来达到您特定的结果。
这是一个开始的好方法。谢谢你的帮助。
不客气!